子ども支援専門の国際NGOである公益社団法人セーブ・ザ・チルドレン・ジャパン(理事長:井田純一郎、本部:東京都千代田区、以下セーブ・ザ・チルドレン)は、誕生時から「健康に、安心、安全な環境で育つ」といった子どもの権利を保障するため、経済的困難などを抱える妊産婦とそのパートナー、家族の育児費用の負担軽減を目的に、育児用品のセット「ハロー!ベビーボックス」を提供しており、今回、同事業に応募した方々(約300世帯)と、支援者(自治体や支援団体の担当者約600人)の双方へのアンケートを行いました。
本日3月12日に、調査結果を発表します。
本調査は、経済的困窮に加えて、若年妊娠や未婚・ひとり親、多子世帯、妊産婦に知的障害や精神疾患がある、在留資格が不安定など、特定の困難がある妊産婦について、妊娠・出産にかかる経済的負担感や悩み、求める支援などの実態を把握することを目的に実施しました。合わせて、支援者である自治体担当者・医療機関・支援団体などにもアンケートを行うことで、妊産婦と支援現場との意識の違いを調査しています。
今回の調査では、応募者の半数以上が「無職」かつ「世帯の貯金ゼロ」と回答、また約9割が妊娠・出産によって思うように働けず、経済的に逼迫している状況が明らかとなりました。
また、妊産婦本人は現金給付や経済的支援の希望が高く、メンタル面での支援や愛着形成、家事・育児支援などの生活面の支援希望は低い結果に。これは生活支援を重視する支援者側とは逆の結果で、妊産婦側との差が明らかになりました。
※有効回答数は、2025年9月~11月に実施した「一般応募アンケート」316件(42都道府県から回答)、自治体・医療機関・支援団体などによる「代理応募」637件(46都道府県から回答)です。調査概要はp.4参照。
■調査結果報告書はこちら:
https://www.savechildren.or.jp/news/publications/download/report-hbb2025Autumn.pdf
<調査結果のハイライト>
1.妊娠・出産期の困窮、家族や親族にも相談できず
一般応募について、応募者は「無職」が57.9%、世帯の貯金額については50.0%が貯金0円(グラフ1)と、妊娠・出産というお金が必要とされる時期に、経済的に困窮している割合が高いことが明らかとなった。さらに、71.5%が家族や親族に経済的な支援や大事な相談ごとができないと回答し、経済的困難の深刻さも浮き彫りになっている。
2.未婚・ひとり親世帯における養育費取り決めは5%未満、子どもの権利が確保されず(グラフ2)
一般応募について、応募条件で「応募時点で未婚またはひとり親」と回答した人のうち、養育費について文書で「取り決めをしている」との回答は4.3%にとどまり、「取り決めをしていない」が32.9%と最も多かった。次いで「相手と連絡をとっていない、連絡がつかない、関係が切れた」は23.6%だった。本来養育費は、子どもの権利として確保されるべきものである。
3.応募者は経済支援を希望、支援者側は生活面の支援を重視し、意識の差が明らかに(グラフ3)
希望する支援について、「定期的な紙おむつやおしりふき、離乳食(レトルト)などの赤ちゃんに必要な消耗品の受け取り」が妊産婦本人による一般応募で90.8%、自治体や支援団体らによる代理応募で73.8%と、両者に共通して最も高い割合となった。一方、現金給付や経済的支援については、一般応募では希望する割合が高く、代理応募では相対的に低い結果となった。これに対して、妊娠中や産後のメンタル面での支援、赤ちゃんとの愛着形成支援、掃除・洗濯や赤ちゃんのお世話に関する支援については一般応募では希望する割合が低く、代理応募では高い割合を示した。
<本調査結果を受けての今後の活動>
セーブ・ザ・チルドレンはこうした調査結果を踏まえ、低所得世帯向けの紙おむつなど育児用品の支給や、特に支援が必要な妊産婦へのサポート強化を、こども家庭庁をはじめ関係省庁や自治体へ訴えていきます。 また、低所得世帯の育児費用の負担を軽減し、少しでも安心して赤ちゃんを迎える準備ができるよう、引き続き「ハロー!ベビーボックス」を通じて「健康に、安心、安全な環境で育つ」といった子どもの権利を保障するため、支援を継続していきます。
(「ハロー!ベビーボックス」2026年春は4月頃応募開始予定、詳細は近日当会ウェブサイトにて公開予定)
<主な調査結果>
[画像1: https://prcdn.freetls.fastly.net/release_image/5097/349/5097-349-6e0046cfd407316fa6304d0b7959175a-880x360.jpg?width=536&quality=85%2C75&format=jpeg&auto=webp&fit=bounds&bg-color=fff ]
[画像2: https://prcdn.freetls.fastly.net/release_image/5097/349/5097-349-53d676466b87783e6a0c63a326bbc4a3-896x549.jpg?width=536&quality=85%2C75&format=jpeg&auto=webp&fit=bounds&bg-color=fff ]
[画像3: https://prcdn.freetls.fastly.net/release_image/5097/349/5097-349-9e661d5df832e4be0d2f00dcefbc1136-868x737.jpg?width=536&quality=85%2C75&format=jpeg&auto=webp&fit=bounds&bg-color=fff ]
<調査結果を受けて>
セーブ・ザ・チルドレンはこうした調査結果を踏まえ、誕生時から「健康に、安心、安全な環境で育つ」といった子どもの権利を保障するため、下記4点を、こども家庭庁をはじめ関係省庁や自治体へ訴えていきます。
1. 妊娠期から産後にかけた「物品支援・現金給付」の拡充と柔軟な活用
妊娠・出産により経済的不安を抱える妊産婦が多く、妊娠期から産後早期にかけて、即時性の高い物品支援や利用できる経済的支援の整備が求められている。
2. 経済的支援を基盤とした生活・育児支援の必要性
経済的困難が深刻な状況では、物品や経済的支援を基盤とした上で、生活支援や育児支援を行うことが重要である。
3. 子どもの権利として養育費を確保するための、妊娠期からの伴走型支援
養育費の取り決めが極めて低い実態を踏まえ、養育費を子どもの権利として位置づけ、妊娠期から継続的に寄り添う支援が重要である。
4. 自治体とNPO、市民団体との積極的な連携を
制度で対応が難しいケースにおいて、自治体がNPOや市民団体と連携し、支援を補完する体制づくりが求められる。
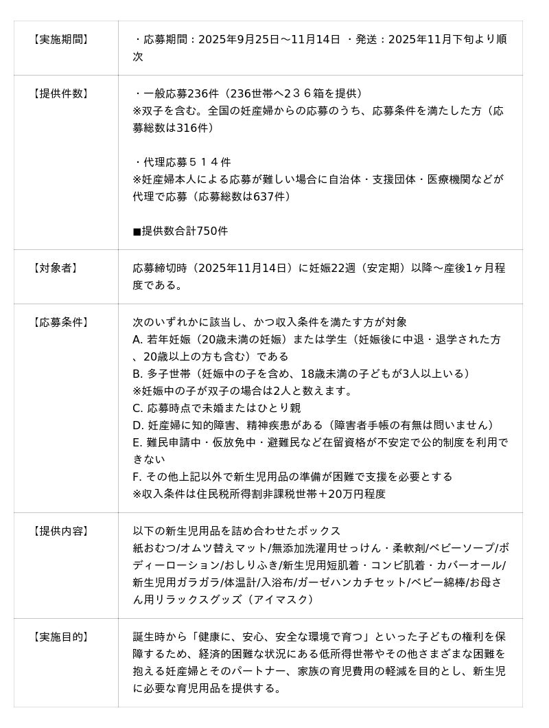
「ハロー!ベビーボックス」 2025年秋 応募時アンケート調査概要
・調査地域 :
一般応募(妊産婦本人による応募):42都道府県
代理応募(自治体・医療機関・支援団体が妊産婦の代理として応募):46都道府県
・調査対象 : 一般応募316世帯/代理応募637件
・調査方法 : 応募時にオンラインフォームへ回答
・回収期間 : 2025年9月25日~11月14日
・回収状況 : 回答率100%
[画像4: https://prcdn.freetls.fastly.net/release_image/5097/349/5097-349-ed0472d251ff7c4ffa32ae59e1d8b1ed-436x333.jpg?width=536&quality=85%2C75&format=jpeg&auto=webp&fit=bounds&bg-color=fff ]
「ハロー!ベビーボックス」2025年秋 実施概要
[表: https://prtimes.jp/data/corp/5097/table/349_1_8e38344c1e27ead85738235dfcc271ab.jpg?v=202603121246 ]
プレスリリース提供:PR TIMES

