人材総合サービス会社の株式会社ネオキャリア(本社:東京都新宿区 代表取締役CEO:西澤 亮一 以下、ネオキャリア)は、新宿区とNPO法人新宿環境活動ネット(事務局:東京都新宿区 代表理事:飯田 貴也、崎田 裕子 以下、新宿環境活動ネット)が主催する「2025年度新宿区『みどりの小道』環境日記コンテスト」に協賛し、企業賞「未来を切り拓くで賞」の表彰式を2025年12月26日に開催いたしました 。
「未来を切り拓くで賞」は、自分の趣味や特技を活かした取り組みや、将来の夢に向けた前向きなメッセージなど、「未来を切り拓くこと」に関する優れた日記を書いた児童に贈られる賞です 。本年度は、独自の視点や高い探究心を持って環境活動に取り組んだ7名が選出されました。
[画像1: https://prcdn.freetls.fastly.net/release_image/11666/469/11666-469-f4e59e03c8bbfc958d7b7b3a2f0e92ec-1280x720.png?width=536&quality=85%2C75&format=jpeg&auto=webp&fit=bounds&bg-color=fff ]
※「新宿区『みどりの小道』環境日記」とは、次世代を担う小学生が、環境をテーマに日記を書くことを通じて、日頃から環境について考え、身のまわりで何ができるのか、みんなで話し合い、行動してもらうことをめざす環境教育プロジェクトです。
詳細はこちら:https://www.shinjuku-ecocenter.jp/midorinokomichi/
ネオキャリアでは、次世代を担う若者のキャリア支援活動の一環として、2023年度より本プロジェクトに協賛しており、今年で3回目の協賛となります。当社は、「みどりの小道」環境日記への協賛や「未来を切り拓くで賞」の表彰を通じて、子どもたちの好奇心や学びを応援し、未来を考える創造力や自発的な行動に取り組む素晴らしさを伝え、キャリア支援につなげていきたいと考えております。
表彰式の様子
表彰式では、新宿環境活動ネット代表理事の飯田 貴也様より、5週間にわたり日記を書き続けた児童たちの努力を称える開会のご挨拶をいただきました。続いて、当社サステナブル推進担当の高山が各作品の選考ポイントを紹介し、代表取締役CEOの西澤が受賞者へ賞状を授与しました。
受賞した児童からは、「頑張って日記を書いたので表彰されて嬉しい」「将来は虫に関わる仕事に就きたい」といった喜びの声や、将来に向けた決意が語られました。
最後に、代表取締役CEOの西澤より、「今回の経験を通じて得た楽しさや嬉しさを、ぜひ周囲の人にも伝えてください。新しいことに挑戦し、興味を持って日々を過ごすことで、さまざまな気づきにつながっていくと思います」と、子どもたちの今後の活躍に期待を寄せる応援メッセージが送られました。
[画像2: https://prcdn.freetls.fastly.net/release_image/11666/469/11666-469-aa8dfcf2861235027c7867d475d17e52-1200x441.jpg?width=536&quality=85%2C75&format=jpeg&auto=webp&fit=bounds&bg-color=fff ]
表彰式の様子
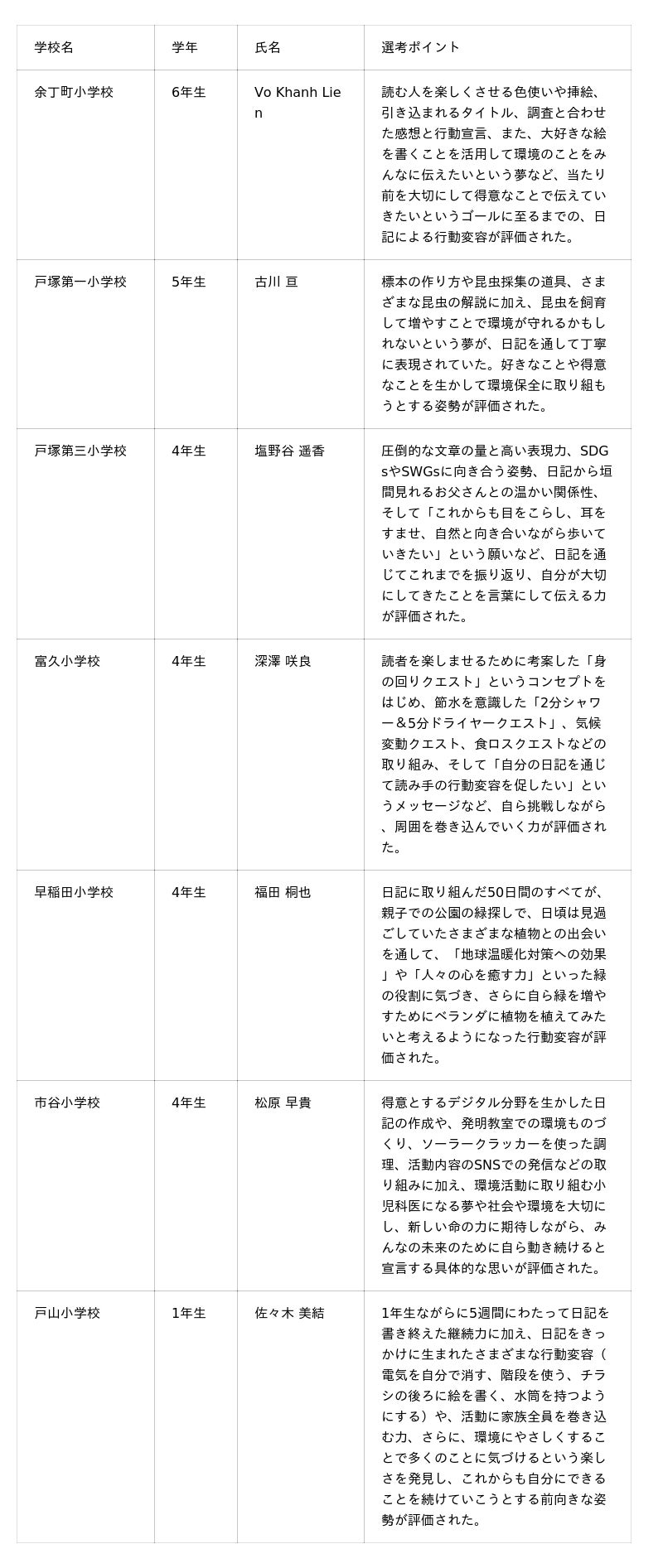
「未来を切り拓くで賞」受賞者と選考ポイント
[表: https://prtimes.jp/data/corp/11666/table/469_1_c78b6c1cff9d39eadb847925704d461b.jpg?v=202601160246 ]
サステナブル推進担当コメント
[画像3: https://prcdn.freetls.fastly.net/release_image/11666/469/11666-469-593dd8b125a0d07319635b70fdb92a17-364x357.png?width=536&quality=85%2C75&format=jpeg&auto=webp&fit=bounds&bg-color=fff ]
「みどりの小道」環境日記は、子どもたちが日々の暮らしや自然とのふれあいを通じて、環境について主体的に考えることのできる、非常に意義深い取り組みです。当社が本活動に協賛するのも今年で3回目となり、これまでに21人の子どもたちを「未来を切り拓くで賞」として表彰してまいりました。今年の受賞作品からも、一人ひとりが身近な気づきを大切にしながら真摯に向き合い、未来への希望や課題意識を持って考えを深めている様子が伝わってきました。
こうした活動を通じて子どもたちの興味関心を育み、自ら考え、行動する力を養うことが、将来のキャリア形成にもつながると考えています。今後も地域に根ざした取り組みを継続しながら、次世代を担う子どもたちが未来に向けて前向きに挑戦し続けられる環境づくりを支援してまいります。
【人事戦略本部 社内広報グループ サステナブル推進 高山 功平】
会社概要
会社名 :株式会社ネオキャリア
所在地 :東京都新宿区西新宿1-22-2
代表者 :代表取締役CEO 西澤 亮一
事業概要:採用支援、就労支援、業務支援
URL :https://www.neo-career.co.jp/
プレスリリース提供:PR TIMES

