advertisement

東京都、国公立高校等奨学給付金…新入生へ一部早期給付 2枚目の写真・画像

 東京都教育委員会は、国公立高校等奨学のための給付金事業について、特に負担の大きい入学時に必要な支援が受けられるよう新入生がいる一定の世帯を対象に、奨学のための給付金の一部(年額の4分の1)を早期支給している。2024年度は第1回締切が5月15日、第2回締切6月28日。

教育・受験 高校生
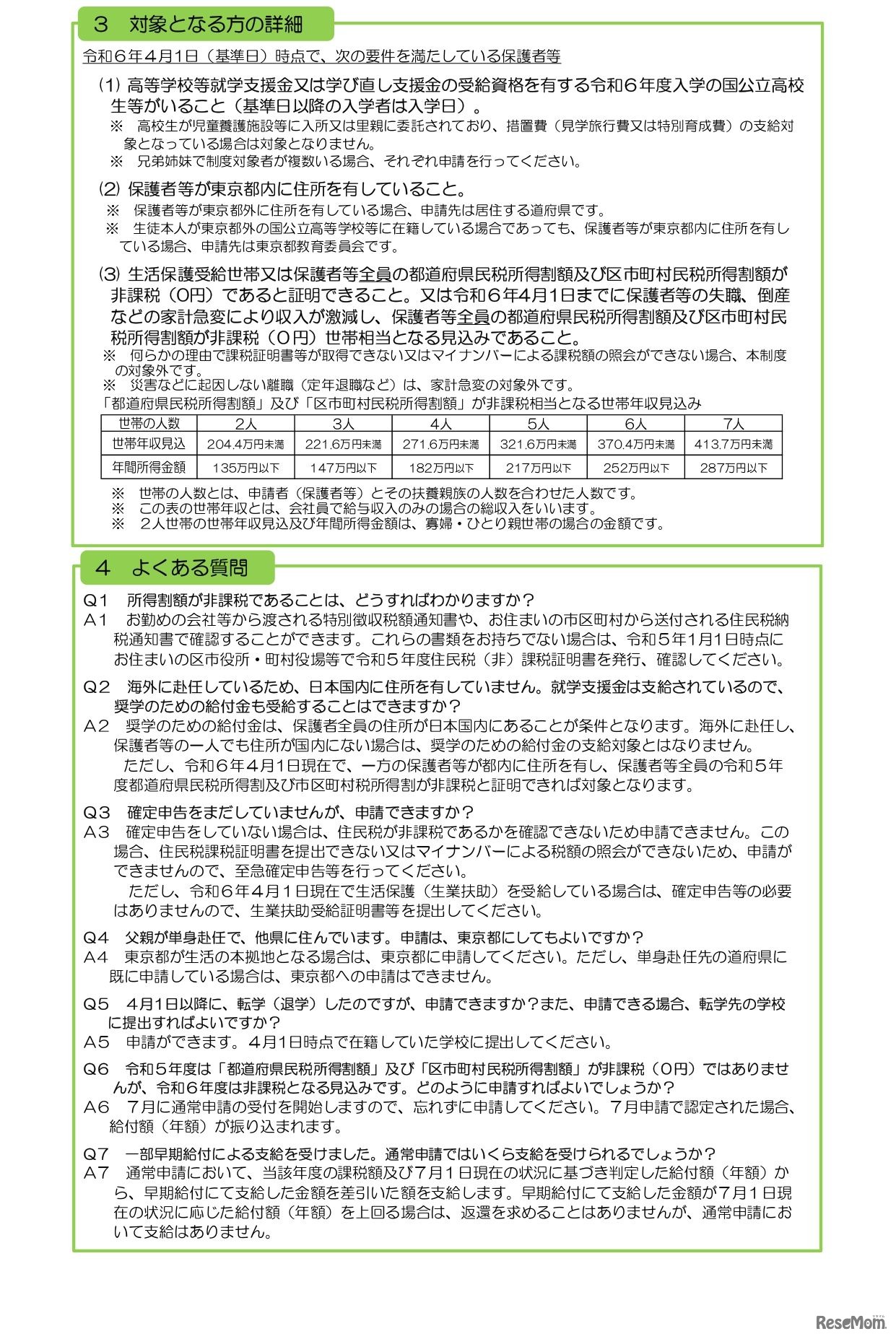
東京都国公立高等学校等奨学のための給付金(新入生への一部早期給付)リーフレット(東京都)
画像出典:東京都教育委員会 東京都国公立高等学校等奨学のための給付金(新入生への一部早期給付)リーフレット(東京都)

編集部おすすめの記事

特集

page top