【高校受験2028】宮崎県立高入試、推薦と一般を一本化…新制度の素案公表
宮崎県教育委員会は2026年3月25日、2028年度(令和10年度)から導入予定の県立高校入学者選抜(全日制)の素案を公表した。現行の推薦入試と一般入試を統合し、「前期入学者選抜」として一本化する方針を示している。意見公募は4月24日(必着)まで。
【高校受験2026】宮崎県立高、一般入試の志願状況(確定)宮崎大宮(文科情報)1.81倍
宮崎県教育委員会は2026年2月24日、2026年度(令和8年度)宮崎県立高等学校入学者選抜における一般入学者選抜の最終志願状況を公表した。全日制の平均志願倍率は0.71倍。もっとも倍率が高かったのは宮崎大宮(文科情報)1.81倍であった。
【高校受験2026】宮崎県立高、一般入試の志願状況(2/18時点)宮崎西(理数)1.60倍
宮崎県教育委員会は2026年2月18日、2026年度(令和8年度)宮崎県立高等学校入学者選抜における一般入学者選抜の志願状況(志願変更前)を発表した。全日制の平均志願倍率は0.73倍。学校・学部別では、宮崎西(理数)1.60倍、都城西(フロンティア)1.27倍など。
【高校受験2026】宮崎県公立高、一般入学者選抜は全日制3,873人募集
宮崎県教育委員会は2026年2月12日、2026年度(令和8年度)宮崎県立高等学校の推薦・連携型入学者選抜の合格内定状況を発表した。全日制課程における推薦入学者選抜では3,285人が合格内定した。一般入学者選抜では3,873人を募集する。
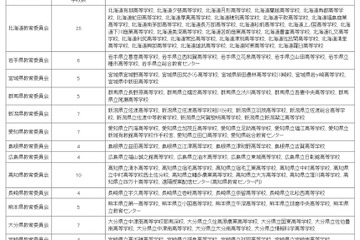
【高校受験2026】宮崎県公立高、推薦入学者選抜…宮崎大宮(文科情報)5.81倍
宮崎県教育委員会は2026年1月26日、2026年度(令和8年度)宮崎県立高等学校の推薦・連携型入学者選抜志願状況を発表した。全日制高校の推薦志願倍率は平均1.64倍。学校・学科別では宮崎大宮(文科情報)5.81倍がもっとも高かった。
【高校受験2026】宮崎県立高の募集定員7,320人…学力検査3/4-5
宮崎県教育委員会は、2026年度(令和8年度)宮崎県立高等学校入学者選抜要綱や日程、定員などを発表した。全日制の募集定員は、前年度と同じ7,320人、一般入学者選抜は2026年3月4日・ 5日、推薦入学者選抜などは2月4日に検査を実施する。
【高校受験2026】延岡学園、4月新設「情報テックリート科」負担実質ゼロへ
宮崎県の延岡学園高等学校は、2026年4月に新設する「情報テックリート科」において、保護者負担を実質ゼロとする新たな支援制度を導入する。学費、学用品費、通学費、寮費、食費を含む教育関連費を全額支援する形で、生徒が安心して学びに専念できる環境を整えることがねらい。
【大学受験2025】国公立大医学部に強い高校「九州・沖縄」公立トップは熊本
大学通信は、2025年度入試に基づく「国公立大医学部に強い高校ランキング」を特集している。九州・沖縄版の4位はラ・サール(鹿児島)、5位は熊本(熊本)がランクイン。ランキング上位には、私立高校が多く名を連ねている。上位3校については大学通信のWebサイトより確認できる。
京大ウィークス2025、全国の観測所や天文台・ラボ公開
京都大学の多様でユニークな教育研究を支える施設の特別公開イベント「京大ウィークス」。2025年は11月8日までの期間、北海道の研究林から鹿児島の火山観測所など全国26施設で講演会、体験実験、自然観察会など、知的好奇心を刺激する魅力いっぱいのイベントが開催される。
九大だけじゃない地元で人気の大学…九州・沖縄編
JSコーポレーションが毎月公表している「大学人気ランキング」。2025年1月末版の九州・沖縄エリア8県のランキングで1番人気の国立大は、福岡が九州大学、佐賀が佐賀大学、長崎が長崎大学など、地元に根ざす大学がそれぞれ選ばれた。私立大は福岡・佐賀・大分の3県で福岡大学がトップ。
【高校受験2025】宮崎県立高、一般入試の志願状況(確定)宮崎西(理数)1.66倍
宮崎県教育委員会は2025年2月25日、2025年度(令和7年度)宮崎県立高等学校入学者選抜における一般入学者選抜の志願状況(志願変更後)を発表した。全日制の課程は3,159人が出願し、倍率は0.82倍。学校別では、宮崎西(理数)1.66倍、宮崎農業(食品工学)1.83倍など。
【高校受験2025】宮崎県立高、一般入試の志願状況(2/19時点)宮崎西(理数)1.66倍
宮崎県教育委員会は2025年2月19日、2025年度(令和7年度)宮崎県立高等学校入学者選抜における一般入学者選抜の志願状況(志願変更前)を発表した。全日制の平均志願倍率は0.84倍。学校・学部別では、宮崎西(理数)1.66倍、都城西(フロンティア)1.93倍など。
【高校受験2025】宮崎県公立高、推薦入学者選抜…宮崎西(理数)6.38倍
宮崎県教育委員会は2025年1月27日、2025年度(令和7年度)宮崎県立高等学校の推薦・連携型入学者選抜志願状況を発表した。全日制高校の推薦志願状況について、平均倍率は1.73倍。宮崎西(理数)6.38倍がもっとも高くなった。
【高校受験2024】宮崎県公立高校入試<社会>問題・正答
令和6年度(2024年度)宮崎県立高等学校一般入学者選抜学力検査が令和6年3月5日および6日に実施された。リセマムでは、宮崎県から提供を受け、「社会」の問題と正答を掲載する。このほかの教科についても同様に公開する。
【高校受験2024】宮崎県公立高校入試<理科>問題・正答
令和6年度(2024年度)宮崎県立高等学校一般入学者選抜学力検査が令和6年3月5日および6日に実施された。リセマムでは、香川県から提供を受け、「理科」の問題と正答を掲載する。このほかの教科についても同様に公開する。
【高校受験2024】宮崎県公立高校入試<数学>問題・正答
令和6年度(2024年度)宮崎県立高等学校一般入学者選抜学力検査が令和6年3月5日および6日に実施された。リセマムでは、宮崎県から提供を受け、「数学」の問題と正答を掲載する。このほかの教科についても同様に公開する。

