advertisement
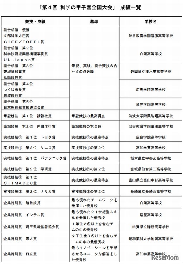
各都道府県の選考を経て選抜された47校の高校生チームが科学の知識や活用能力を競う「第4回科学の甲子園全国大会」が3月22日、茨城県つくば市で全競技を終え、渋谷教育学園幕張高等学校(千葉県代表)が優勝した。
難関中学に高い合格実績を誇るサピックス(SAPIX)小学部が20…
埼玉県は2026年4月25日から5月6日までの期間、川口市のSKIPシ…
埼玉県営公園ではゴールデンウイーク期間中、音楽フェスや肉…
東京都は5月1日から7日までの「憲法週間」にあわせ、ひとりひ…
山梨県教育委員会は、県内の公立小学校に教諭として一定期間…
Language