advertisement
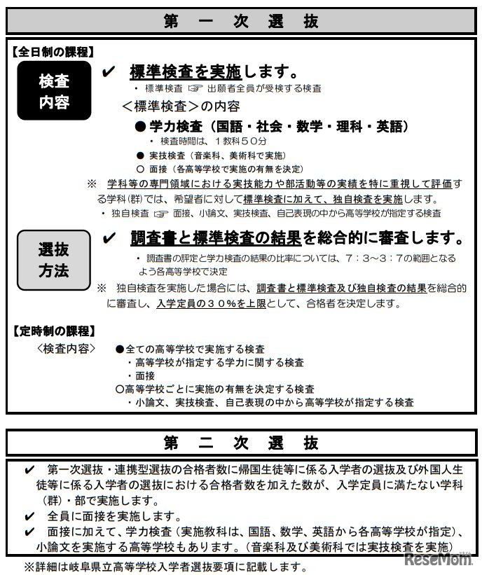
岐阜県教育委員会は2019年4月22日、2020年度岐阜県立高等学校入学者選抜の日程と概要を発表した。第一次選抜の検査日は2020年3月10日、一部の高校では3月11日にも実施する。
令和2年度(2020年度)福島県立高等学校一般入学者選抜学力検…
リセマムではお子さまの進路や学びについて、専門家や先輩保…
岐阜放送(ぎふチャン)は2026年3月4日の午後7時より、同日に…
文部科学省は2026年4月13日から19日の期間、「第67回科学技術…
大学通信は2026年3月、大学合格者の高校別ランキングを公表し…
Language