advertisement
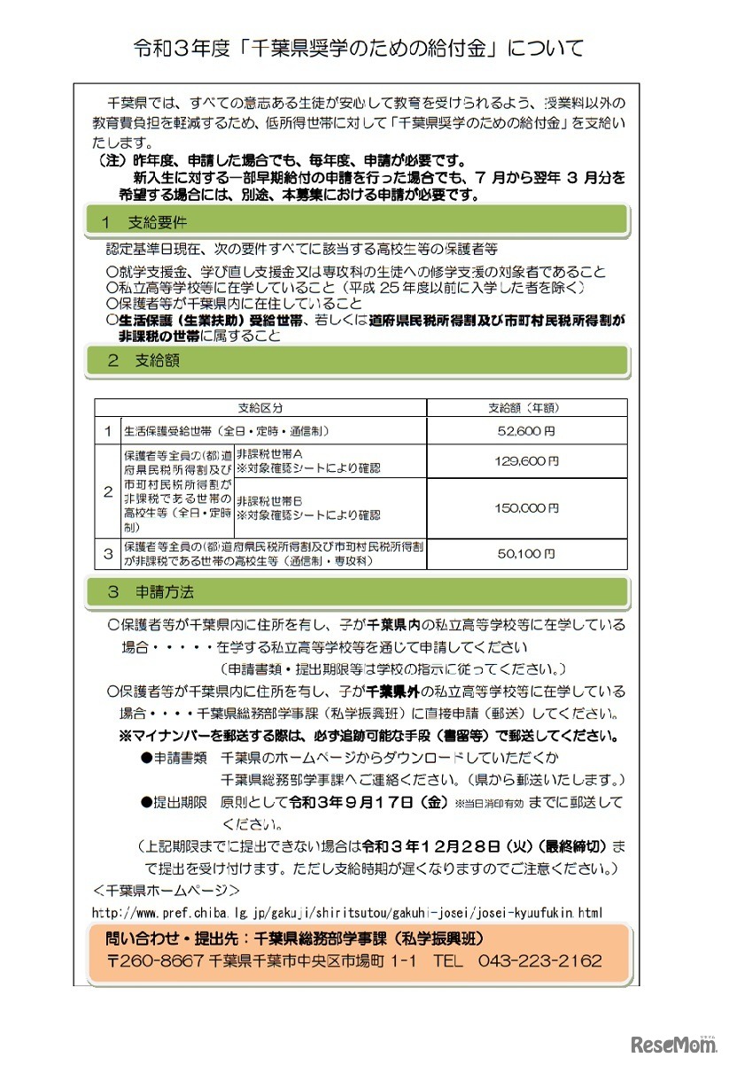
千葉県教育委員会は2021年7月2日、千葉県私立高等学校等奨学のための給付金について公表した。認定基準日現在に生活保護(生業扶助)受給世帯である世帯、2021年度の住民税の所得割が非課税である世帯が給付の対象。
コアネット教育総合研究所は2026年2月13日、首都圏中学入試の…
AFS日本協会は2026年3月16日より、2027年度(第74期)のAFS年…
東京都主税局は2026年2月5日、中高生向け租税教育用デジタル…
増進会ホールディングスのグループ会社であるZ会は、2026年2…
2026年度(令和8年度)東京都立高等学校入学者選抜(都立入試…
オルビスは、国際女性デー(3月8日)に先がけ、思春期の心と…
Language