advertisement
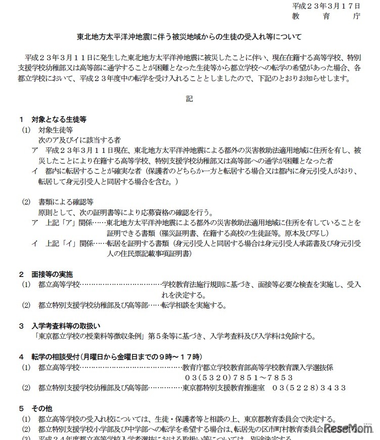
東京都教育委員会は3月17日、「東北地方太平洋沖地震に伴う被災地域からの生徒の受入れ等」について発表した。
東京タワーでは2026年5月6日まで、春の恒例企画として、タワ…
東京都は2024年1月26日、能登半島地震への都の対応の一環とし…
京都先端科学大学は2026年5月21日、高大連携協定を締結してい…
青森県教育委員会は2026年5月21日、県立高校における全国募集…
東京都教育委員会は2026年6月21日、2027年度(令和9年度)東…
国立大学協会九州支部は、九州地区の国立大学10校が参加する…
神奈川県内のすべての公立高校が出展する「全公立展」が2026…
Language