advertisement

九州大学、100周年事業「九州大学基金」を創立 2枚目の写真・画像

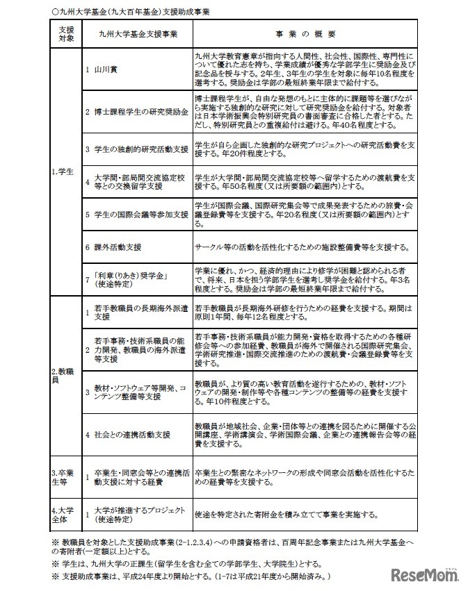
 九州大学は3月14日、設立100周年の記念事業として創設する、次世代を担う若者を育てる「九州大学基金」について発表した。同基金では、既存の基金等を統合し、総額約33億円規模の支援助成事業を平成24年度より開始する。

教育・受験 学校・塾・予備校
九州大学基金(九大百年基金)支援助成事業
九州大学基金(九大百年基金)支援助成事業

編集部おすすめの記事

特集

page top