advertisement
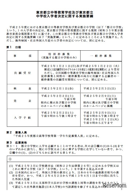
東京都は6月14日、「平成25年度都立中等教育学校・都立中学校入学者決定の日程等」についてホームページで公開した。一般枠募集では、入学願書受付日が平成25年1月21日(月)・22日(火)、検査実施日が平成25年2月3日(日)、合格発表日が平成25年2月9日(土)。
2026年春に文化祭や運動会を実施する、首都圏と関西の難関私…
東京都と東京都歴史文化財団は、子供向け芸術文化体験プログ…
ONETES(旧 首都圏模試センター)は、2026年中学入試「結果偏…
岡山県教育委員会は2026年4月11日、笠岡地域における県立高校…
新潟県教育委員会は2026年4月10日、新制度を導入する2027年度…
ファーマインドは2026年5月5日、ホームメイドクッキング日本…
Language