advertisement

大阪市の小中一貫校の公開抽選、小学校2校と中学校1校で実施 5枚目の写真・画像

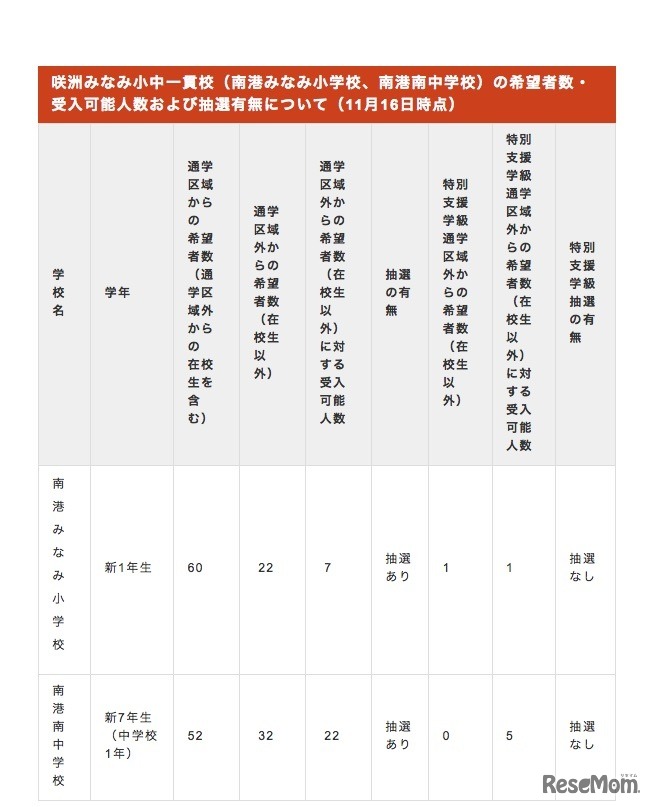
 大阪市は2018年11月30日、市内小中一貫校5校の平成31年度(2019年度)児童生徒募集における最終希望調査結果および公開抽選の実施について公表した。公開抽選を行うのは、小中一貫校むくのき学園の啓発小学校、咲洲みなみ小中一貫校の南港みなみ小学校と南港南中学校。

教育・受験 未就学児
咲洲みなみ小中一貫校(南港みなみ小学校、南港南中学校)の希望者数・受入可能人数および抽選有無について(11月16日時点)
画像出典:大阪市 咲洲みなみ小中一貫校(南港みなみ小学校、南港南中学校)の希望者数・受入可能人数および抽選有無について(11月16日時点)

編集部おすすめの記事

特集

page top