advertisement
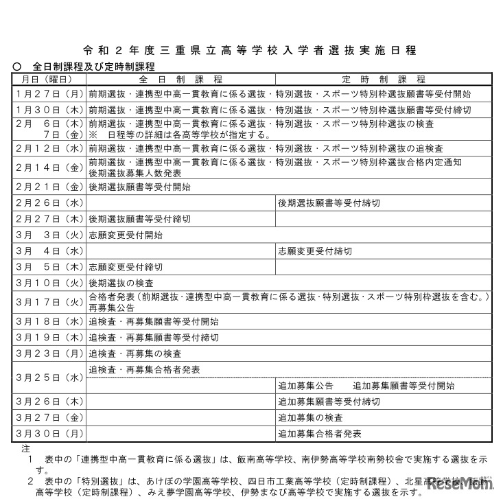
三重県教育委員会は、令和2年度(2020年度)三重県立高等学校募集定員と選抜実施日程を発表した。全日制課程の募集定員は1万1,400人で、前年度(2019年度)と比べて320人減少する。
三重県教育委員会は2025年10月8日、2026年度(令和8年度)三…
令和2年度(2020年度)福島県立高等学校一般入学者選抜学力検…
河合塾グループの河合塾学園(本部:愛知県名古屋市、理事長…
NEXERとschola+(スコラプラス)は2025年11月11日から11月25…
北海道教育委員会は2025年12月5日、2026年度(令和8年度)公…