advertisement
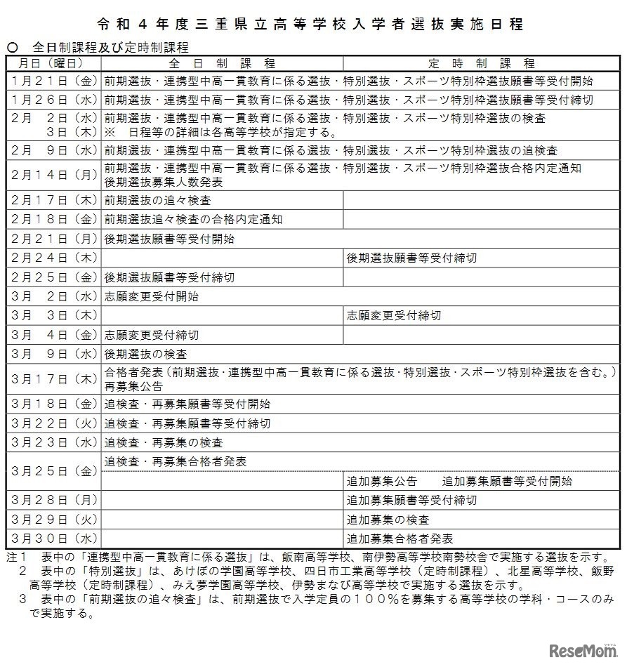
三重県教育委員会は2021年7月9日、2022年度(令和4年度)三重県立高等学校入学者選抜実施要項を公表した。全日制課程では、前期選抜を49校110学科・コース、後期選抜を53校120学科・コースが実施する。
三重県教育委員会は2025年10月8日、2026年度(令和8年度)三…
【高校受験2022】青森県公立高校入試<社会>問題・正答
河合塾グループの河合塾学園(本部:愛知県名古屋市、理事長…
ベネッセグループの東京個別指導学院は、「ベネッセ文章表現…
東京都は、子供・子育て世代の実態や意識の変化を把握し、エ…
伊勢シーパラダイスは2025年11月22日、未就学児と一緒に来館…
北海道教育委員会は2025年12月5日、2026年度(令和8年度)公…
声の教育社より発売中の学校別過去問題集の出庫状況から、注…