advertisement

【高校受験2022】大阪府公立高、特別入学者選抜の面接等基準について公表 1枚目の写真・画像

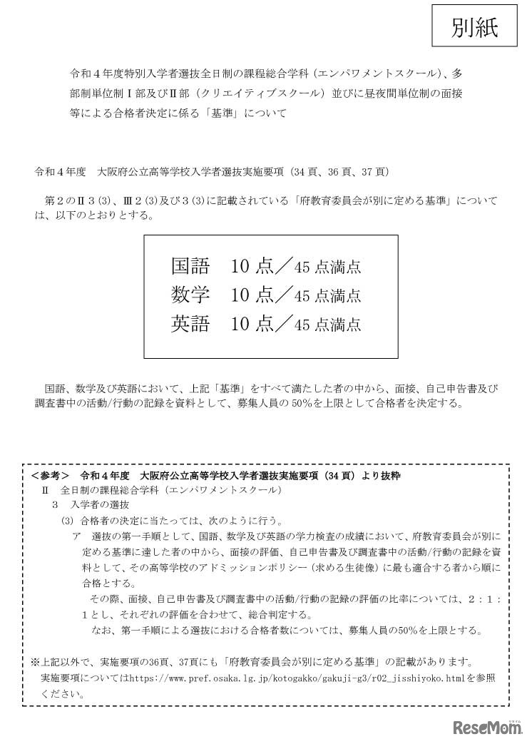
 大阪府教育委員会は2022年2月21日、令和4年度特別入学者選抜全日制の課程総合学科(エンパワメントスクール)、多部制単位制1部・2部(クリエイティブスクール)、昼夜間単位制の面接等による合格者決定に係る「基準」について公表した。

教育・受験 中学生
令和4年度特別入学者選抜全日制の課程総合学科(エンパワメントスクール)、多部制単位制1部・2部(クリエイティブスクール)・昼夜間単位制の面接等による合格者決定に係る「基準」について
画像出典:大阪府 令和4年度特別入学者選抜全日制の課程総合学科(エンパワメントスクール)、多部制単位制1部・2部(クリエイティブスクール)・昼夜間単位制の面接等による合格者決定に係る「基準」について

編集部おすすめの記事

特集

page top