advertisement
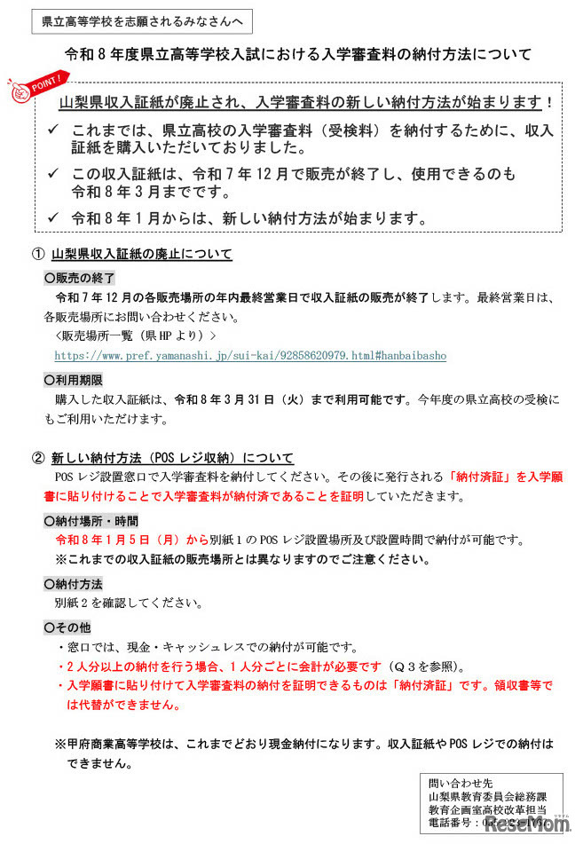
山梨県教育委員会は2025年11月5日、2026年度(令和8年度)山梨県公立高等学校等入学者募集定員を発表した。全日制課程の募集定員は、前年度比50人減の4,860人。甲府東(普通)や吉田(普通)など、4校4学科が募集定員を減らす。
東京都教育委員会は2026年3月23日、2026年度(令和8年度)都…
山梨県教育委員会は2026年3月4日、2026年度(令和8年度)山梨…
法政大学と東京家政学院は2026年3月25日、連携強化に関する基…
3歳以上を対象とした「春休み PAC子どものためのオーケストラ…
伸芽会は2026年3月26日より、新年長児以下の子供の保護者を対…
科学技術振興機構(JST)は、2026年8月2日~8日に香港で開催…
Language