advertisement
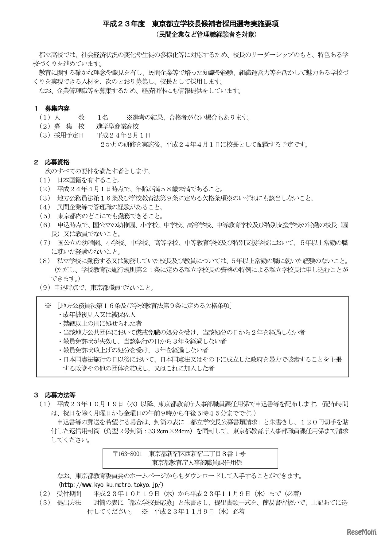
東京都教育委員会は10月19日、都立高校校長の学校外公募について発表した。ビジネスコミュニケーション科を設置する「進学型商業高校」の校長1名を民間より公募する。
東京都教育委員会は2025年11月23日、2025年度「中学校英語ス…
北海道教育委員会は2025年12月5日、2026年度(令和8年度)公…
JR東日本は2025年12月17日から2026年3月31日まで、タイアップ…
千葉県船橋市に所在するSEiRYO学園が、子供をもつ保護者を対…
NEXERとschola+(スコラプラス)は2025年11月11日から11月25…
Crimson Education Japanは2026年1月18日、「海外進学EXPO 20…