advertisement
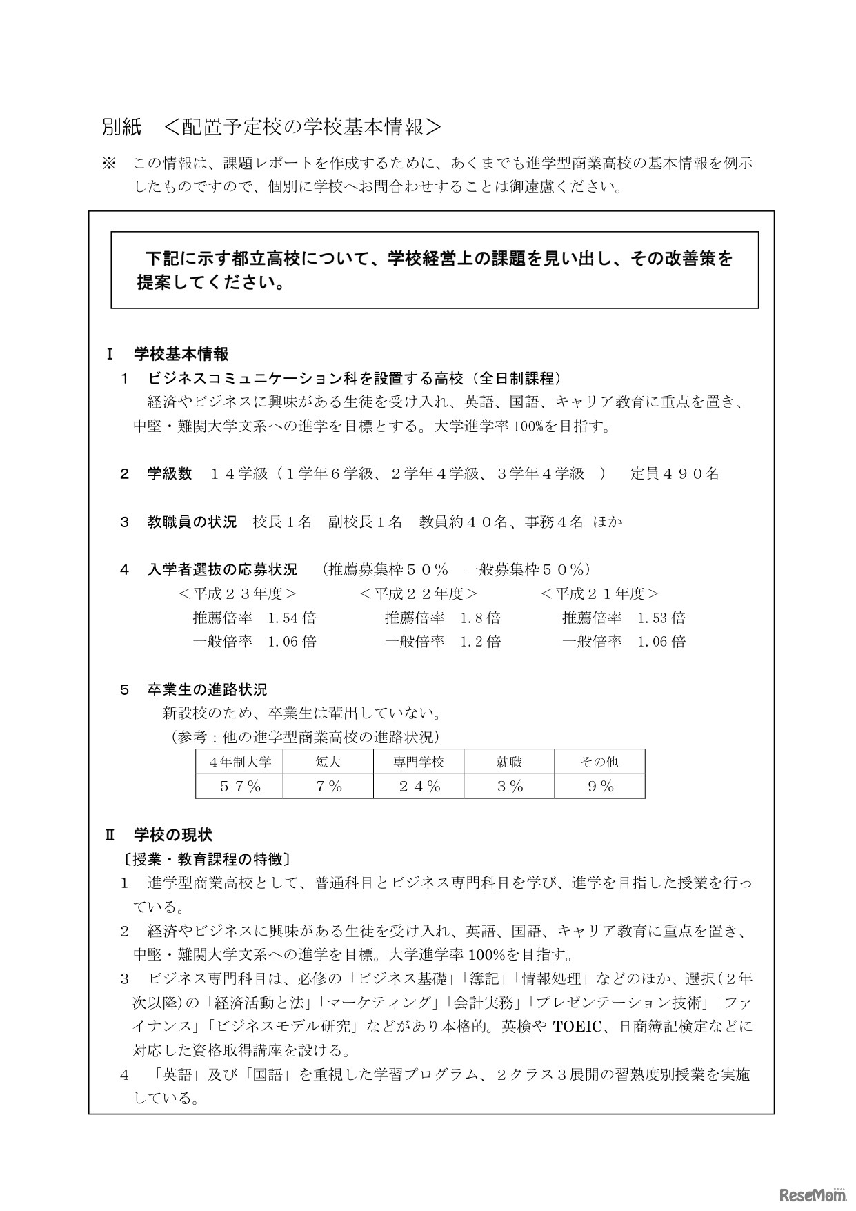
東京都教育委員会は10月19日、都立高校校長の学校外公募について発表した。ビジネスコミュニケーション科を設置する「進学型商業高校」の校長1名を民間より公募する。
東京都教育委員会は2026年6月21日、2027年度(令和9年度)東…
青森県教育委員会は2026年5月21日、県立高校における全国募集…
大学選びを具体化させ、志望校を肌で感じられる「オープンキ…
国立大学協会九州支部は、九州地区の国立大学10校が参加する…
京都先端科学大学は2026年5月21日、高大連携協定を締結してい…
神奈川県内のすべての公立高校が出展する「全公立展」が2026…
Language