advertisement

消費者庁、ネットにおける健康食品の虚偽・誇大表示で改善要請 1枚目の写真・画像

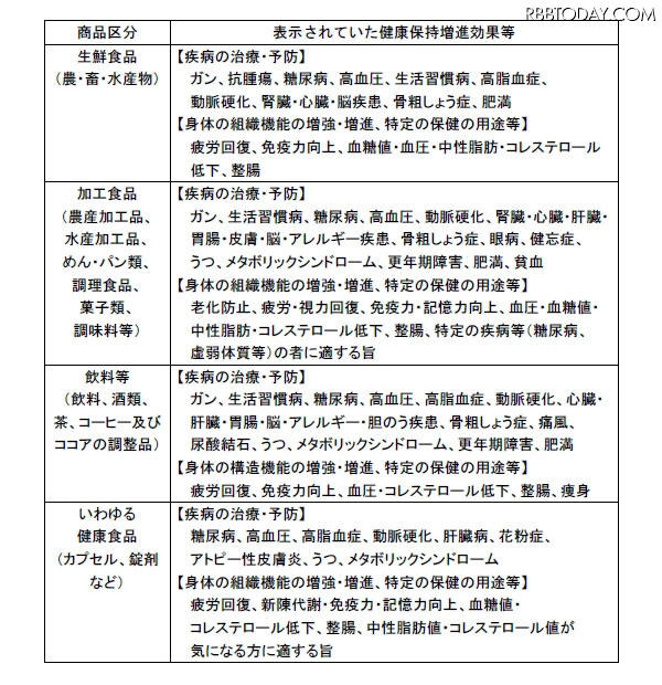
 消費者庁は29日、インターネットにおける健康食品等の虚偽・誇大表示について、改善要請等を行ったことを公表した。

生活・健康 その他
平成23年10月から12月の期間に実際に表示されていた健康保持増進効果等について(一部)
平成23年10月から12月の期間に実際に表示されていた健康保持増進効果等について(一部)

編集部おすすめの記事

特集

page top