advertisement
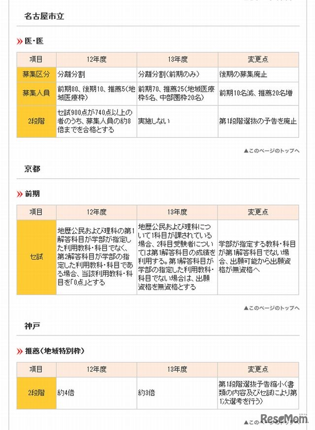
代々木ゼミナールは12月10日、2013年度から入試方法を変更する医学部医学科の入試データをホームページで公表した。京都大学や筑波大学、千葉大学などで変更がある。
国公立医学部を目指す場合、出願校の選び方次第で合格率が大…
2026年度(令和8年度)大学入学共通テスト(旧センター試験、…
河合塾マナビスは2026年1月16日から、全国の新高2・3生を対象…
日本スポーツ振興センター(JSC)は2026年1月14日、日本の中…
キッザニア東京は東京都と連携し、性別に関する無意識の思い…
「駿台・ベネッセ データネット」は2026年1月19日、大学入学…
LINEヤフーは2026年1月8日、全国の中高生を対象に実施した「…
千葉大学予防医学センターの中込敦士准教授らの研究チームは…