advertisement
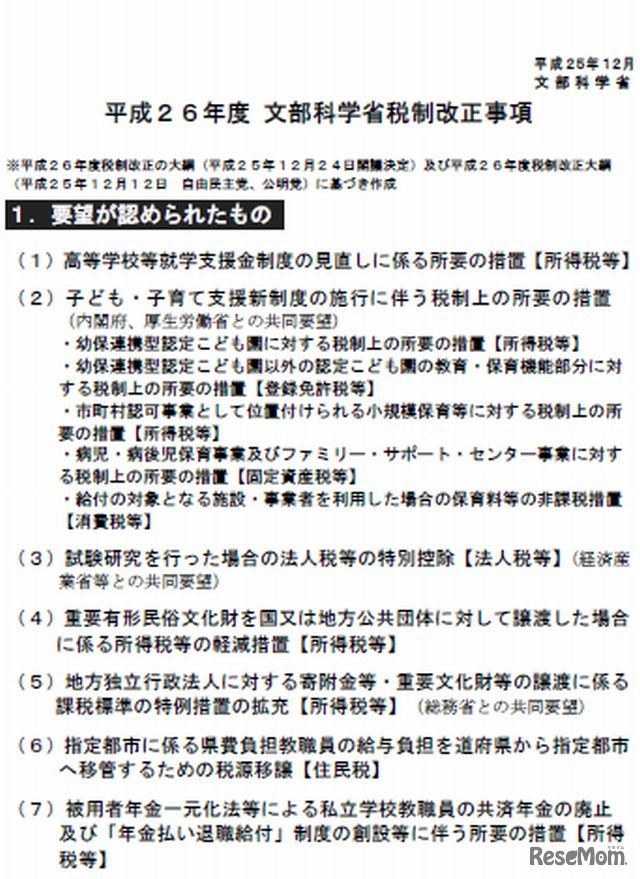
文部科学省は12月24日、「平成26年度税制改正の大綱」の閣議決定を受け、文部科学省の税制改正要望の結果について発表した。文科省からの要望のうち、高校就学支援金の拡充など、次の7点が認められた。
文部科学省は、私立大学等の2025年度(令和7年度)入学者に係…
福岡県春日市は2025年12月1日から、ふるさと納税による寄附金…
2026年度(令和8年度)大学入学共通テストの本試験が、2026年…
厚生労働省は2026年1月16日、2026年第2週(2026年1月5日~11…