advertisement
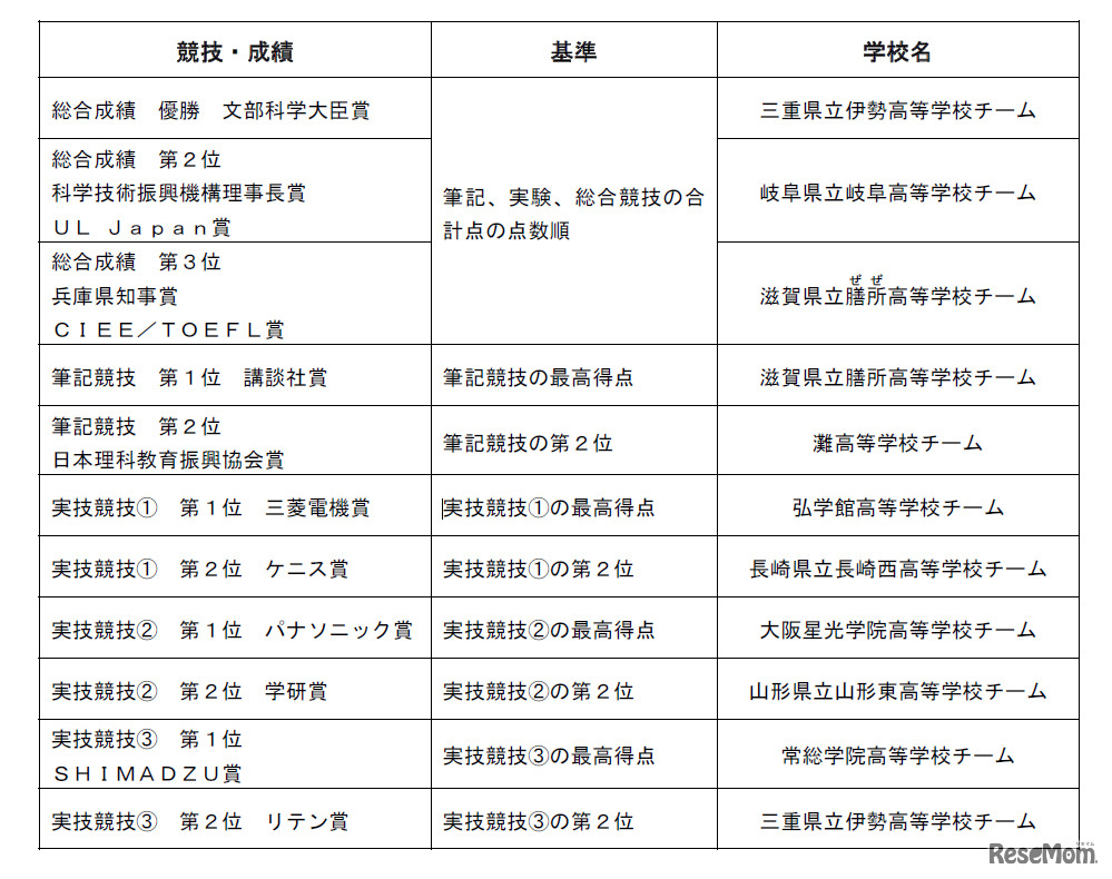
科学技術振興機構(JST)主催の「第3回 科学の甲子園全国大会」が、3月21日から24日に兵庫県立総合体育館で開催され、三重県立伊勢高校が優勝を飾った。
増進会ホールディングスのグループ会社であるZ会は、2026年2…
多摩六都科学館は2026年3月20日から4月5日まで、春の企画展「…
三重県教育委員会は2026年2月14日、2026年度(令和8年度)三…
TOKYO FMとソニーミュージックは、10代アーティスト限定の音…
東京都教育委員会は2026年2月21日、2026年度(令和8年度)東…
Language