advertisement
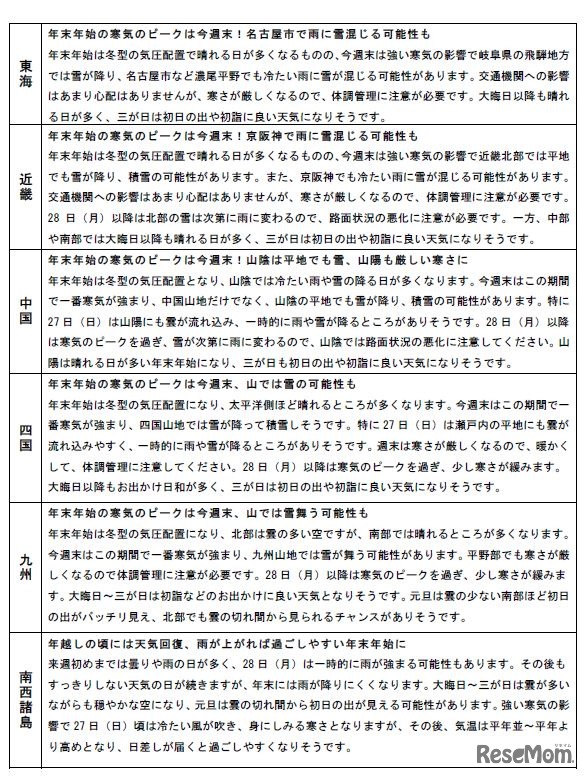
ウェザーニューズは12月22日、年末年始の天気について発表した。クリスマス後の週末は寒波の襲来で北日本を中心に大荒れの天気となり、帰省には注意が必要。12月28日以降は寒さが少し緩み、元旦は太平洋側の広範囲で初日の出を見ることができそうだという。
ウェザーニュースは2026年5月13日、同年の梅雨の見通しを発表…
厚生労働省は2026年1月13日、2026年第1週(2025年12月29日~2…
日本郵便は2026年1月19日、2026年(令和8年)用お年玉付き年…
ママ友の間で「気軽に科学を楽しめる」と人気の屋内施設が東…
青森県教育委員会は2026年5月21日、県立高校における全国募集…
東京都私学財団は2026年5月20日、2027年4月に高校または専修…
5月4日はみどりの日、5日はこどもの日。若葉萌ゆる季節に、ほ…
Language