advertisement

【高校受験2018】福島県立高校入試早わかり、県教委「がんばれ受験生!」発行 3枚目の写真・画像

 福島県教育委員会は、「がんばれ受験生!県立高校入試早わかり(平成30年度版)」を発行し、Webサイトに公開した。平成30年度(2018年度)福島県立高校入試について、県立高校の種類や通学区域、入試概要などをわかりやすくまとめている。

教育・受験 中学生
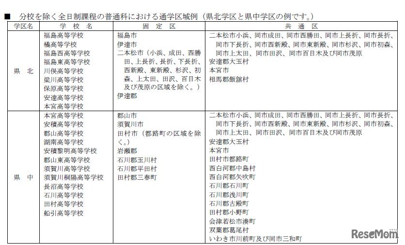
全日制普通科の通学区域例(県北学区と県中学区の例) 平成30年度(2018年度)福島県立高校入試に関する資料
全日制普通科の通学区域例(県北学区と県中学区の例) 平成30年度(2018年度)福島県立高校入試に関する資料

編集部おすすめの記事

特集

page top