advertisement
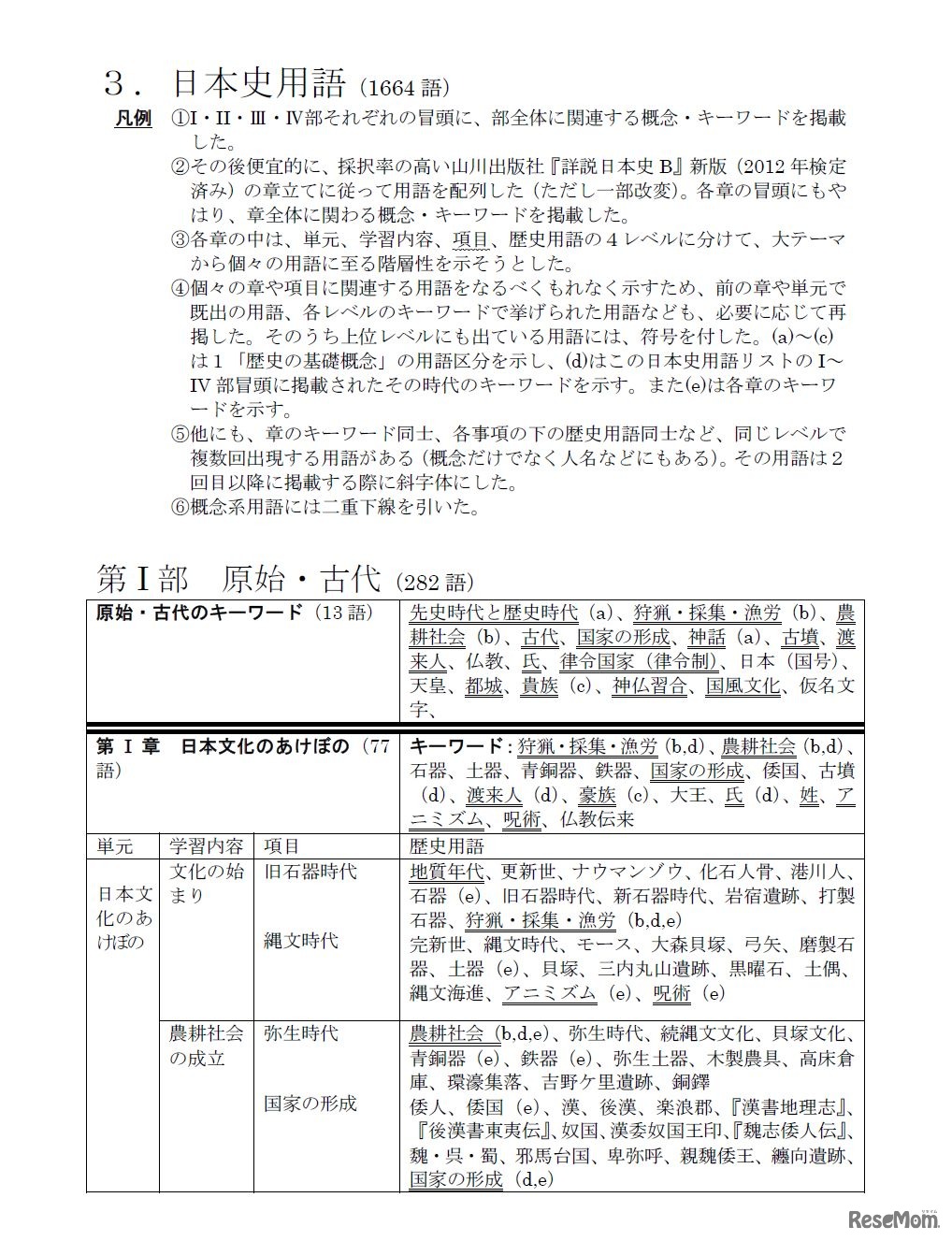
高大連携歴史教育研究会は平成29年11月12日、世界史Bと日本史Bの教科書に収録する用語の精選に関し、10月30日に作成した第1次案を公開した。高校教科書および大学入試における歴史系用語の精選について提案するもので、平成30年2月末まで広く意見を募る。
5人に1人以上の保護者が、ランドセルに「荷物が入りきらない…
静岡県静岡市にある私立中高一貫校の常葉大学附属橘高等学校…
Crimson Education Japanは2026年1月18日、「海外進学EXPO 20…
大学入試センターは2025年12月9日、2026年度(令和8年度)大…
熊本大学は、2025年度より開講する新「肥後時修館」で、高校…
NEXERとschola+(スコラプラス)は2025年11月11日から11月25…