advertisement

大阪府・校長マネジメントによる学校経営支援事業、H30年度は府立11校 3枚目の写真・画像

 大阪府教育庁は平成30年6月7日、校長マネジメントによる学校経営を支援する「学校経営推進費」事業の支援校を公表した。支援校は、牧野高校や八尾高校など府立学校11校。1事業あたり500万円を上限として予算の配当を行う。

教育・受験 先生
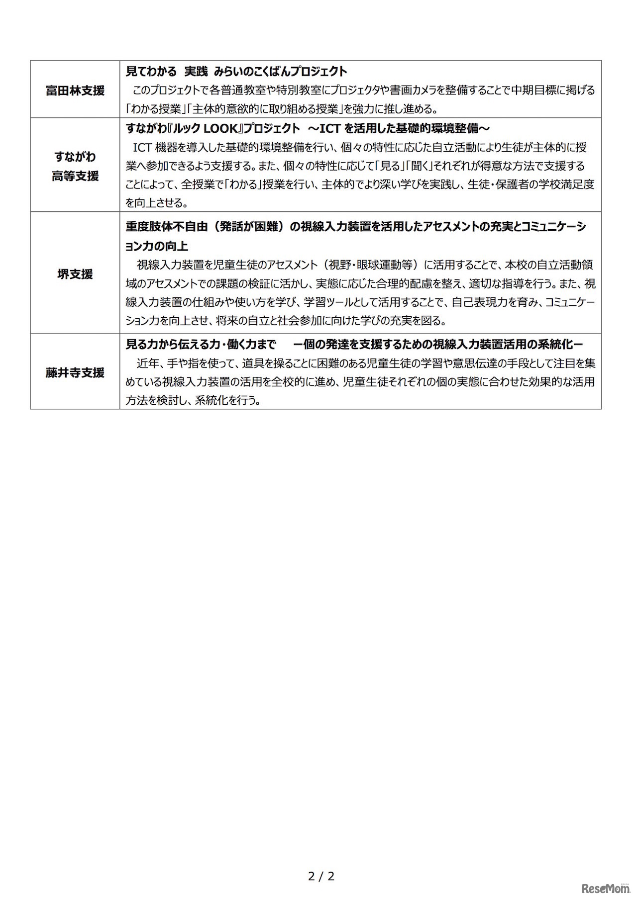
大阪府教育庁 平成30年度「学校経営推進費」支援校の事業計画名と事業内容(概要)
画像出典:大阪府教育庁 大阪府教育庁 平成30年度「学校経営推進費」支援校の事業計画名と事業内容(概要)

編集部おすすめの記事

特集

page top