advertisement
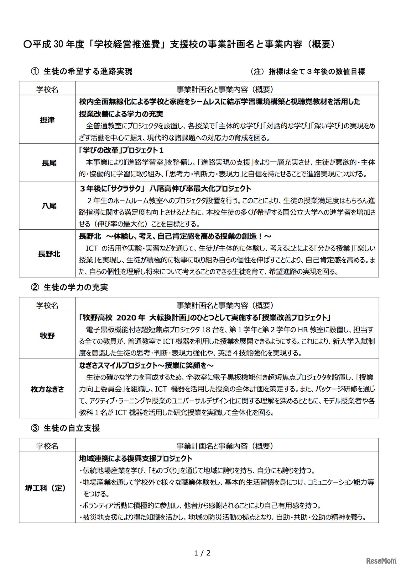
大阪府教育庁は平成30年6月7日、校長マネジメントによる学校経営を支援する「学校経営推進費」事業の支援校を公表した。支援校は、牧野高校や八尾高校など府立学校11校。1事業あたり500万円を上限として予算の配当を行う。
KULは、eスタジアムとともに、2026年7月18日~8月16日に、教…
先生の働き方改革を応援するラジオ風YouTube番組「TDXラジオ…
2026年度(令和8年度)秋田県公立高等学校入学者選抜1次募集…
早稲田大学が運営する早稲田大学歴史館は、2026年3月16日に常…
日本天文学オリンピック委員会は2026年3月14日、第5回日本天…
イードが運営する教育情報サイト「リセマム」は、英語教室の…
Language