advertisement
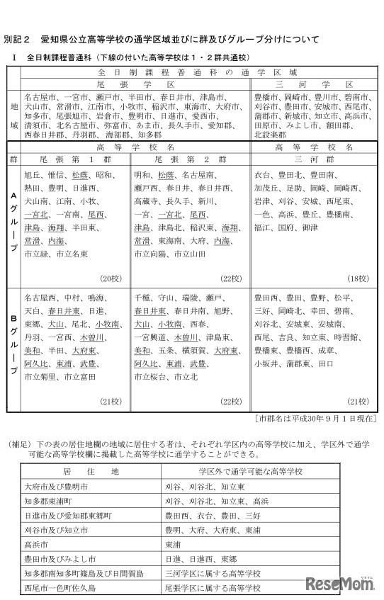
愛知県教育委員会は2018年11月20日、平成31年度(2019年度)愛知県公立高等学校入学者選抜実施要項を発表した。別記にはグループ分けやコースを設置する高等学校・学科、選抜日程などを掲載している。
愛知県教育委員会は2026年4月14日、2027年度(令和9年度)愛…
「イード・アワード2018 塾 中学生/個別指導の部」でやる気…
気象庁は2026年5月29日から、自治体が発令する警戒レベルと連…
大分県教育委員会は2026年5月22日、2027年度(令和9年度)大…
声の教育社は2026年6月27日・28日、新宿住友ビル三角広場にて…
東京都は2026年5月22日、都庁の仕事が体験できる「都庁インタ…
Language