advertisement

【大学受験2020】慶應・理工学部で採点集計不備、補欠者81名が合格へ 2枚目の写真・画像

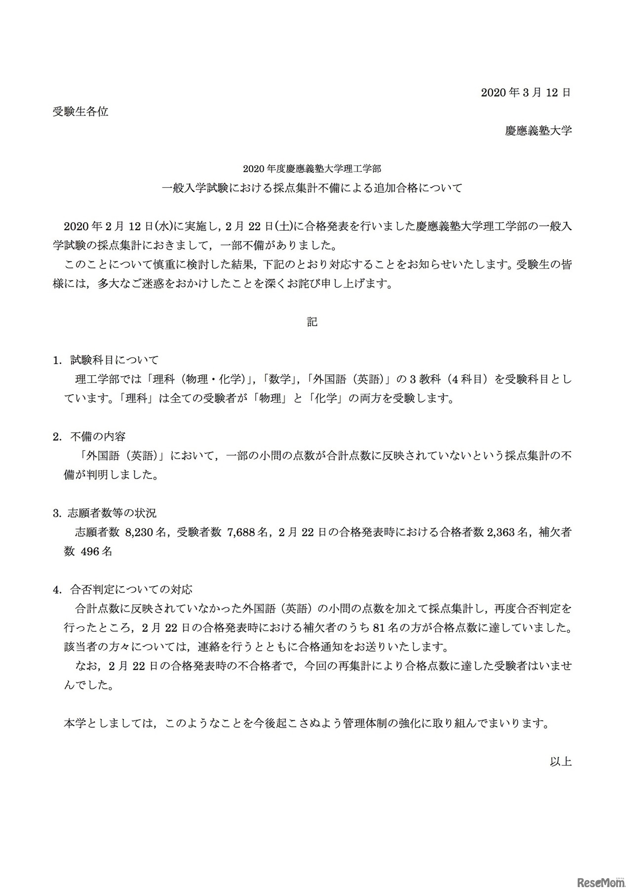
 慶應義塾大学は2020年3月12日、理工学部一般入学試験における採点集計不備による追加合格について発表した。外国語(英語)の一部の点数が合計点数に反映されておらず、合格発表時の補欠者のうち81名が合格点数に達していたことがわかった。

教育・受験 高校生
2020年度慶應義塾大学理工学部 一般入学試験における採点集計不備による追加合格について
画像出典:慶應義塾大学 2020年度慶應義塾大学理工学部 一般入学試験における採点集計不備による追加合格について

編集部おすすめの記事

特集

page top