advertisement

【大学入学共通テスト2021】試験期日は令和3年1/16・17、日程・教科・科目・時間割・中間発表ほか受験スケジュール(第2日程やコロナ対応など追記・更新) 3枚目の写真・画像

 大学入試センターは、令和3年度(2021年度)大学入学者選抜に係る大学入学共通テスト実施期日と試験出題教科・科目の出題方法等を発表。試験実施期日は令和3年1月16日(土)・17日(日)。学業の遅れを理由に選択できる試験実施期日は1月30日(土)・31日(日)。

教育・受験 高校生
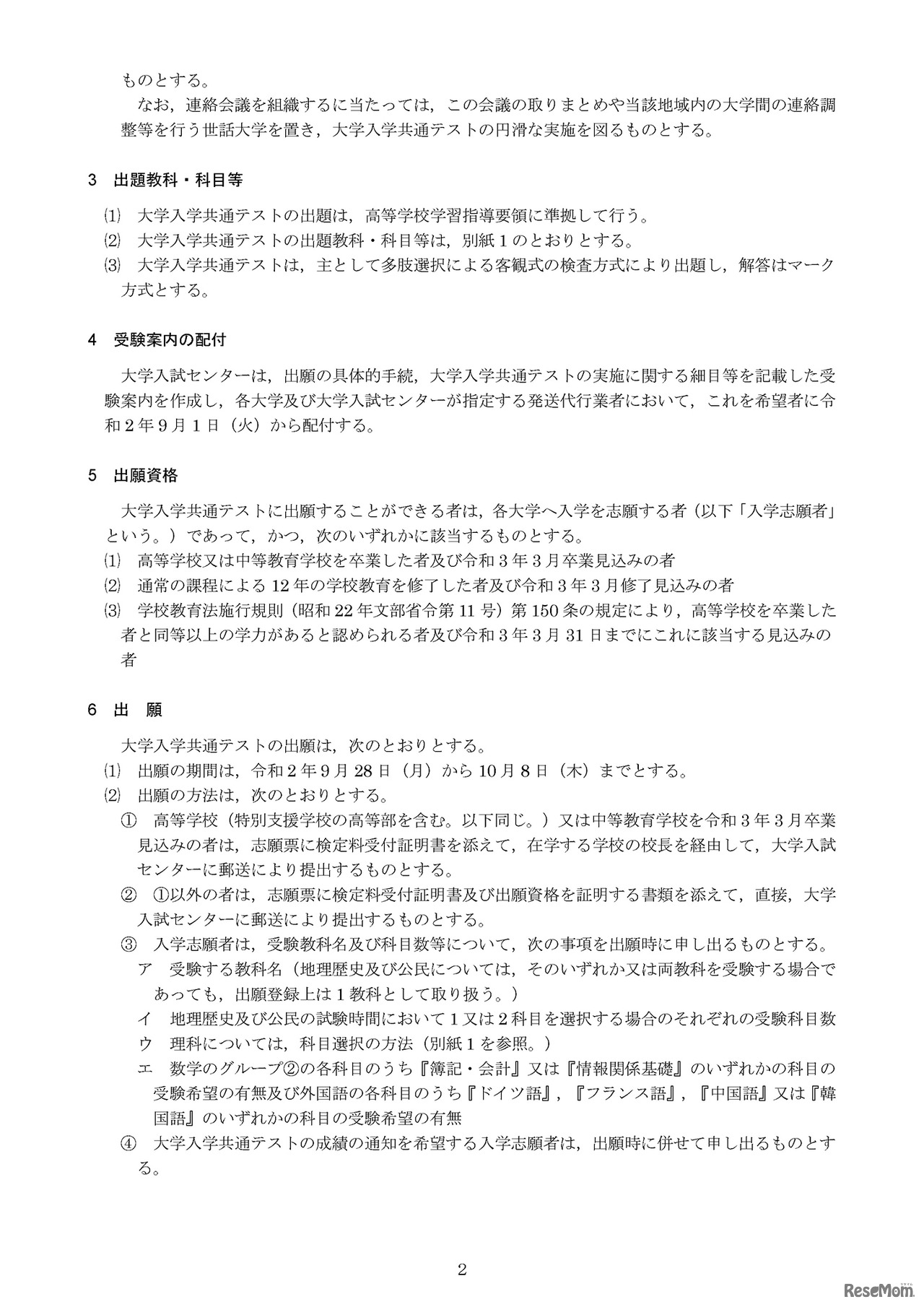
令和3年度大学入学者選抜に係る大学入学共通テスト実施要項(出願資格・出願等)
画像出典:大学入試センター 令和3年度大学入学者選抜に係る大学入学共通テスト実施要項(出願資格・出願等)

編集部おすすめの記事

特集

page top