advertisement

【大学受験2021】横国大、一般選抜の個別学力検査実施せず 6枚目の写真・画像

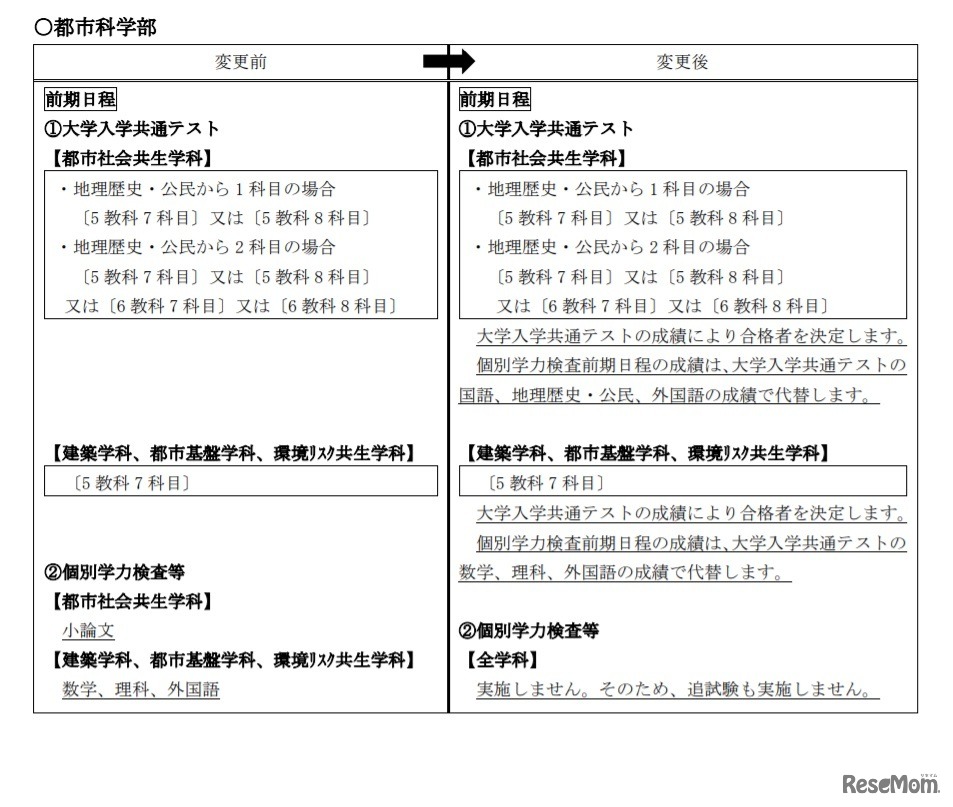
 横浜国立大学は2020年7月31日、新型コロナウイルスの感染拡大防止の観点から、令和3年度(2021年度)一般選抜の個別学力検査を実施せず、すべての学部で自己推薦書の提出を求め、大学入学共通テストの得点を用いることを発表した。

教育・受験 高校生
一般選抜の変更点(都市科学部)
画像出典:横浜国立大学「令和3年度横浜国立大学入学者選抜要項」 一般選抜の変更点(都市科学部)

編集部おすすめの記事

特集

page top