advertisement
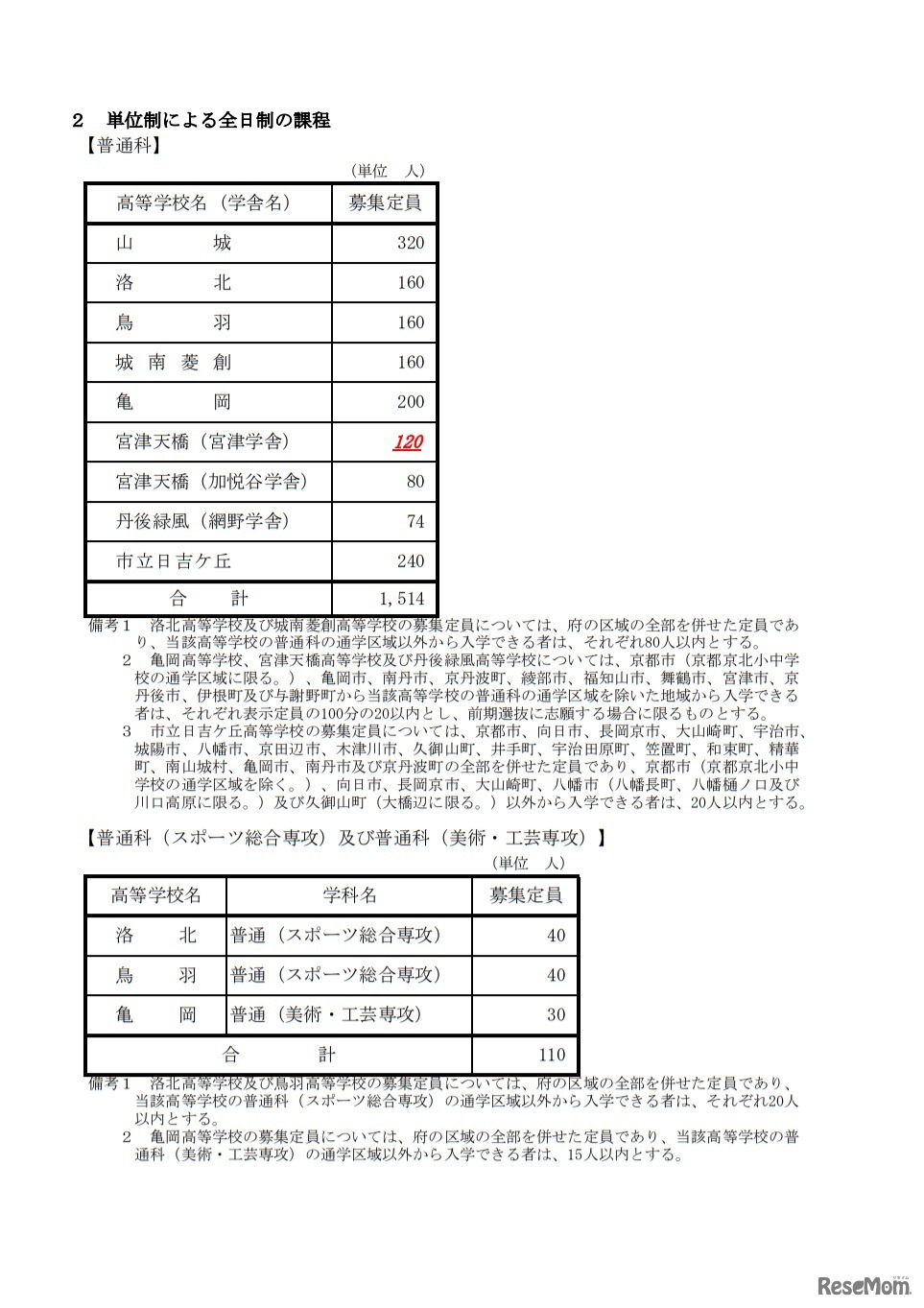
京都府教育委員会は2021年8月23日、令和4年度(2022年度)京都府公立高等学校募集定員について公表した。全日制の募集定員は、前年度(2021年度)比130人減の1万1,485人。
【高校受験2022】青森県公立高校入試<社会>問題・正答
京都府内の公立高校が集まる2026年度の説明会が、通学圏ごと…
鹿児島県教育委員会は2026年5月14日、2026年度(令和8年度)…
子供が読書にハマるオンライン習い事「ヨンデミー」を運営す…
東京・神奈川の私立女子中学31校が一堂に会する「私立女子中…
Language