advertisement
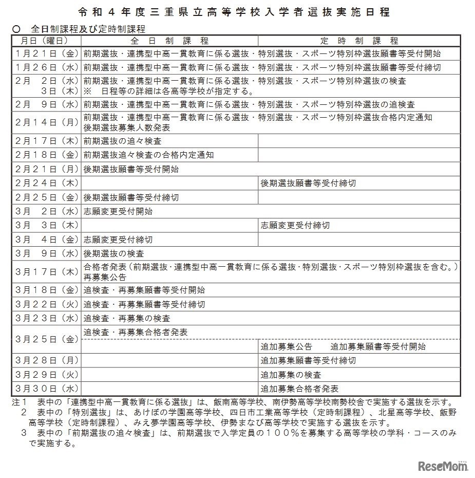
三重県教育委員会は2021年10月28日、中学校等の在宅学習や分散登校の実施等を踏まえた2022年度(令和4年度)三重県立高等学校入学者選抜における対応について、各市町教育委員会に通知した。前期選抜の学力検査問題と総合問題の出題範囲から一部の内容を除外する。
三重県教育委員会は2025年10月8日、2026年度(令和8年度)三…
【高校受験2022】青森県公立高校入試<社会>問題・正答
鹿児島県教育委員会は2025年10月18日、2026年度(令和8年度)…
河合塾グループの河合塾学園(本部:愛知県名古屋市、理事長…
河合塾の大学入試情報サイト「Kei-Net」は2025年12月9日、最…
学研ステイフルは2025年11月20日、A5ノートにかぶせて使える…
伊勢シーパラダイスは2025年11月22日、未就学児と一緒に来館…
栃木県教育委員会は2025年12月8日、2026年度県立中学校入学者…