advertisement

【高校受験2024】茨城県立高、共通選抜2/28…細則公開 4枚目の写真・画像

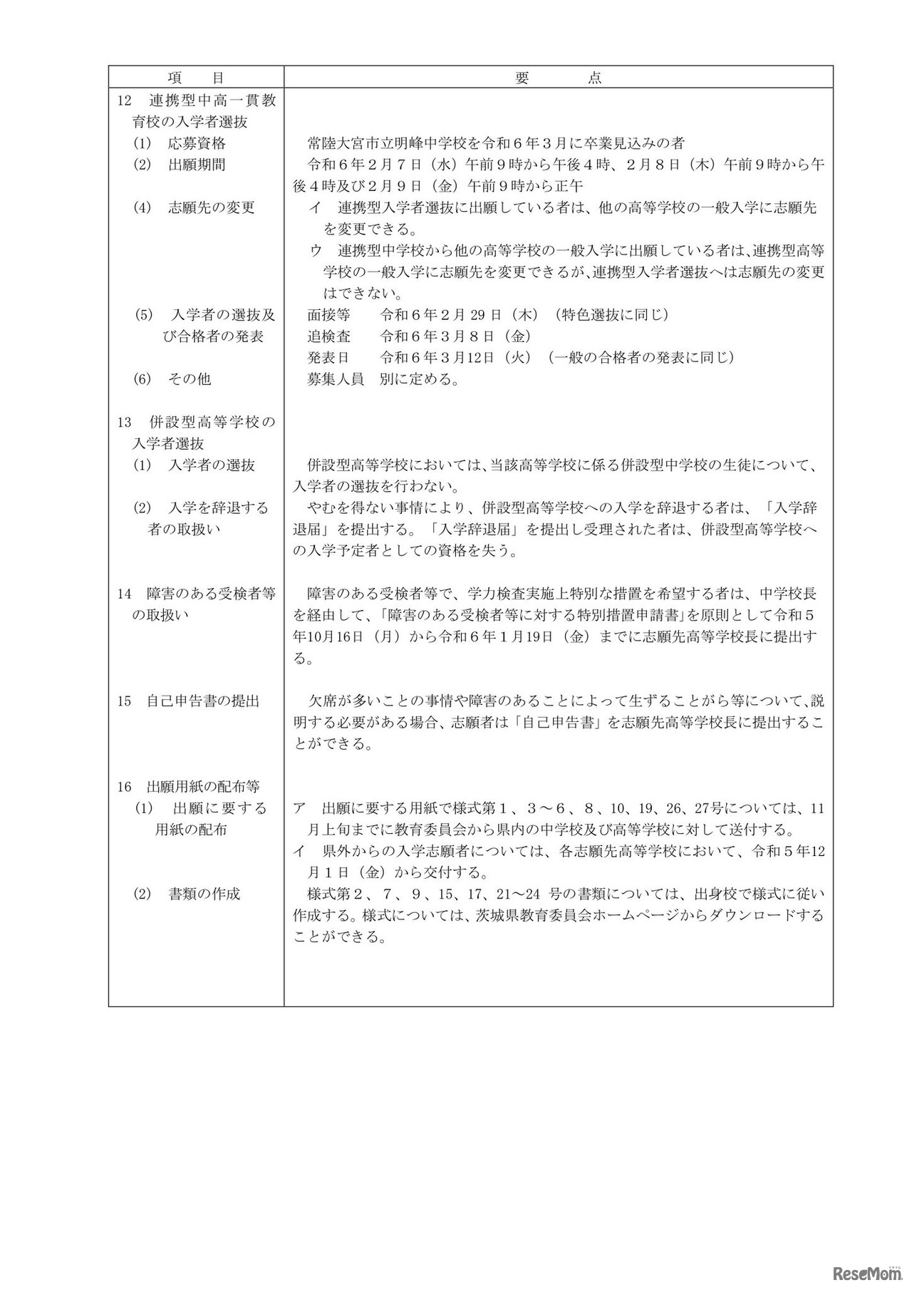
 茨城県教育委員会は2023年9月28日、2024年度(令和6年度)茨城県立高等学校入学者選抜実施細則を公開した。共通選抜の学力検査を2月28日、実技検査(実施校のみ)を29日、特色選抜の面接などを2月29日に実施。合格者を3月12日に発表する。

教育・受験 中学生
令和6年度茨城県立高等学校入学者選抜実施細則(要点)
画像出典:茨城県教育委員会 令和6年度茨城県立高等学校入学者選抜実施細則(要点)

編集部おすすめの記事

特集

page top