advertisement
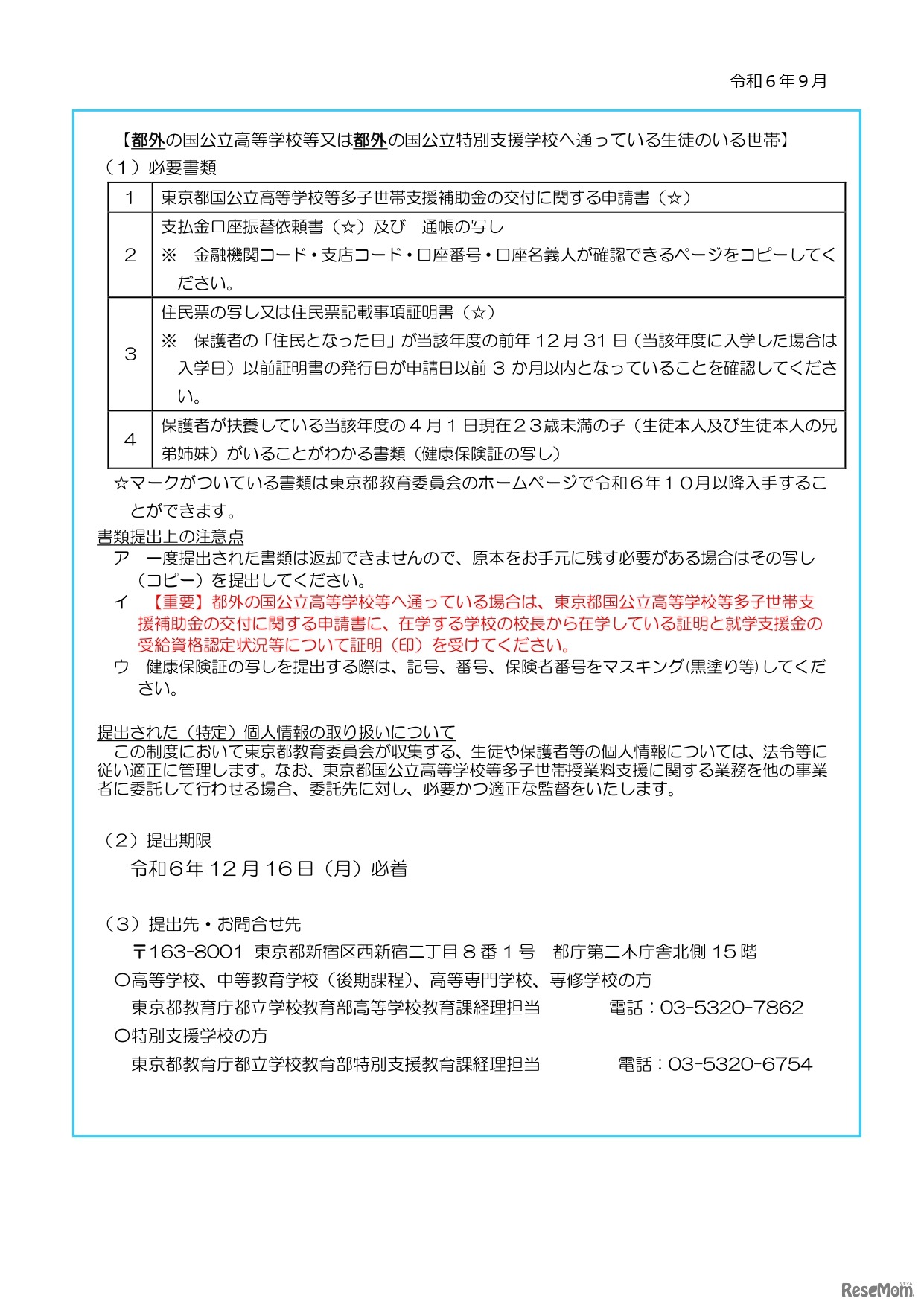
東京都は2024年9月26日、多子世帯における授業料支援について公表した。世帯収入にかかわらず、都内在住で23歳未満の子等が3人以上いる世帯を対象に、都立を除く国公立学校の生徒の授業料等の2分の1相当額を支援する。申請書類の提出期限は12月16日(必着)。
東京都と東京都歴史文化財団は、子供向け芸術文化体験プログ…
東日本旅客鉄道は2026年4月10日、ゴールデンウィーク期間の鉄…
東京地区私立大学教職員組合連合(東京私大教連)は2026年4月…
ファーマインドは2026年5月5日、ホームメイドクッキング日本…
厚生労働省は2026年3月31日、2025年度(令和7年度)「第49回救…
高校の授業料無償化を拡充する改正法が2026年3月31日、参院本…
オージーケーカブトは、自転車を利用する全国の15歳以上の男…
Language