advertisement
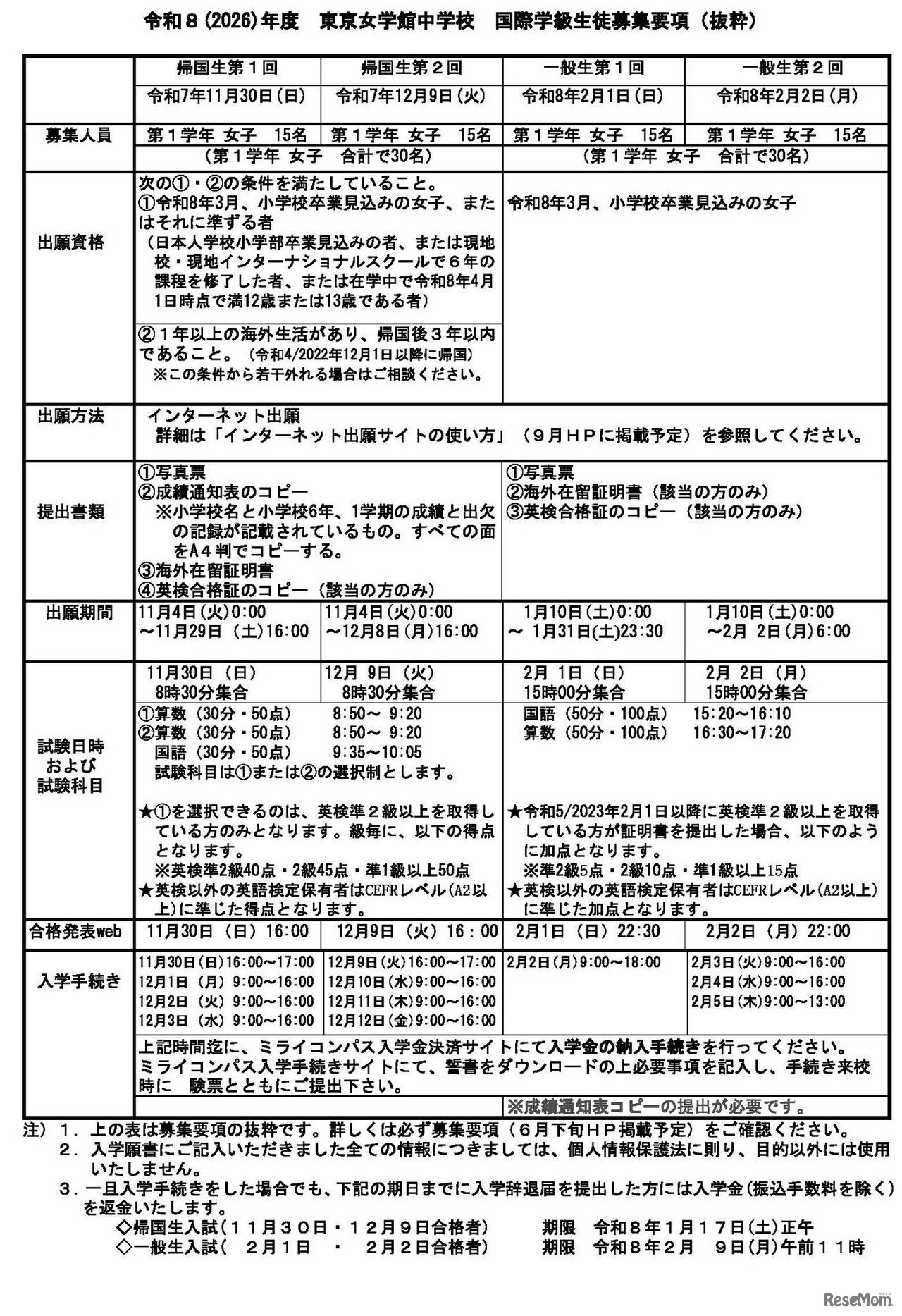
東京女学館中学校・高等学校は、国際教育の先駆けとして設置している国際学級を、2026年度から1学年2クラスに拡充することを発表した。これにともない、中学入学試験の制度も変更される。
リセマム編集部では、浜学園から2025年度 第3回「小6合否判定…
第24回女子校アンサンブル私立中学・合同説明会が2026年4月29…
宮崎県教育委員会は2026年4月9日、2027年度(令和9年度)県立…
ベネッセコーポレーションは2027年4月、通信制サポート校「ベ…
神奈川県教育委員会は2026年2月25日、2026年(令和8年)4月1…
九州大学理学部は2026年8月3日~7日と23日、「エクセレント・…
Language