advertisement
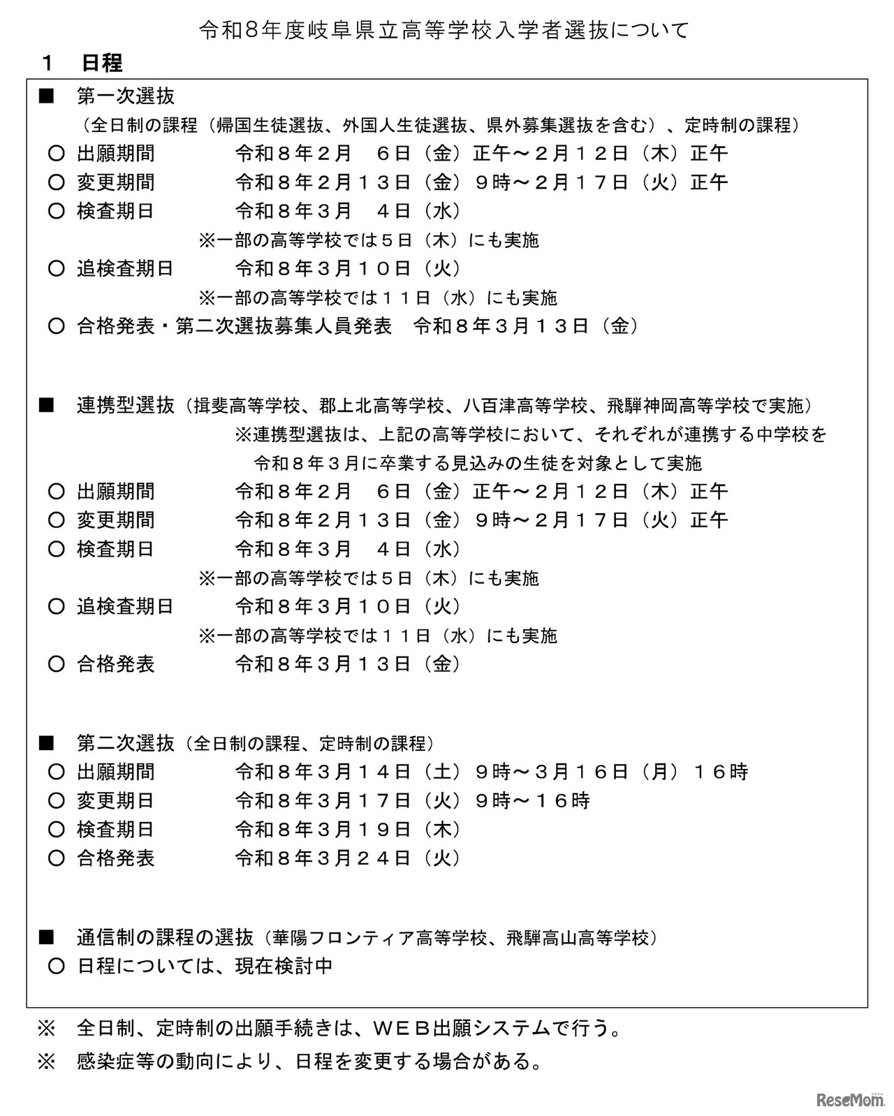
岐阜県教育委員会は2025年4月18日、2026年度(令和8年度)岐阜県立高等学校入学者選抜の日程と概要を発表した。第一次選抜の検査日は2026年3月4日、一部の高校は3月5日にも実施する。出願手続きはWeb出願で行う。
香川県教育委員会は2026年4月20日、2026年度(令和8年度)香…
岐阜県教育委員会は2026年4月10日、2027年度(令和9年度)岐…
福岡県教育委員会は2026年4月24日、2027年度(令和9年度)福…
東京都は2026年4月24日より、Tokyo中高生Webサイト「Teens' T…
駿台予備学校は2026年4月、2026年度の私立大入試状況分析を掲…
Language