岩手県教育委員会は2025年10月24日、2026年度(令和8年度)岩手県立高等学校入学者選抜実施概要を公表した。高校・学科(学系)ごとに募集定員や選抜方法などの情報をまとめている。
岩手県立高等学校入学者選抜実施概要は、各高校・学科(学系)の募集定員や選抜方法の詳細について、学科(学系)ごとにまとめた資料。入学者の受入れに関する方針(アドミッション・ポリシー)、特色入学者選抜で求める生徒像、各学校・学科(学系)の魅力・特色なども載せている。掲載校は全日制59校、定時制9校。
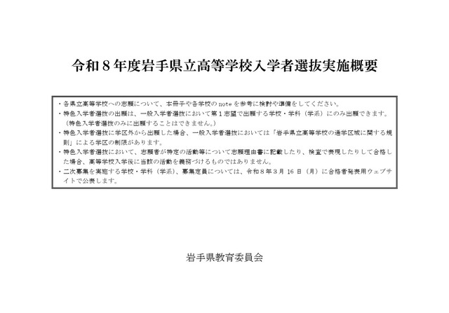
特色入学者選抜の出願は、一般入学者選抜において第1志望で出願する学校・学科(学系)にのみ出願できる。学区外からの出願については、特色入学者選抜は学区制限がないが、一般入学者選抜は学区の制限がある。
実施概要によると、たとえば、盛岡第一高校(全日制)では、普通・理数科において「くくり募集」を実施。募集人員は、特色入学者選抜が28人(定員の10%)、一般入学者選抜が定員280人から特色入学者選抜の合格者を減じた数とする。一般入学者選抜の学力検査と調査書の比率は7対3、学校独自検査なし。特色入学者選抜では、志願者が3倍を超える場合、提出書類により一次選考を行うことがある。
岩手県教育委員会では、各県立高校の志願について、実施概要の冊子や各学校のnoteを参考に検討や準備をしてほしいとしている。
2026年度岩手県立高等学校入学者選抜の日程は、一次募集(一般入試・特色入試)と杜陵高校定時制(前期日程)の出願を2026年2月4日から10日、志願変更を2月13日から19日まで受け付け、3月4日・5日に検査、3月10日・11日に追検査を実施する。合格発表は3月16日。

