advertisement
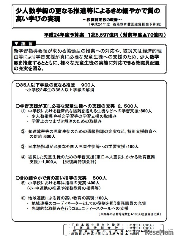
文部科学省は1月11日、「平成24年度文部科学省 予算(案)の発表資料一覧(1月)」をホームページに公開した。平成24年度文部科学関係予算は5兆6,377億円で前年比で949億円増(1.7%増)、文教関係予算は、4兆2,737億円(2.6%増)。
文部科学省は2026年3月9日、高等学校等就学支援金制度の拡充…
CLEARNOTEとコクヨは2026年3月29日、中高生の勉強法や進路に…
新潟県教育委員会は2026年3月13日、2026年度(令和8年度)新…
日本紙パルプ商事と日本文教出版は、紙の魅力を体験できるイ…
CLASS EARTHは2026年4月より、オンライン英会話コミュニティ…
Language