advertisement
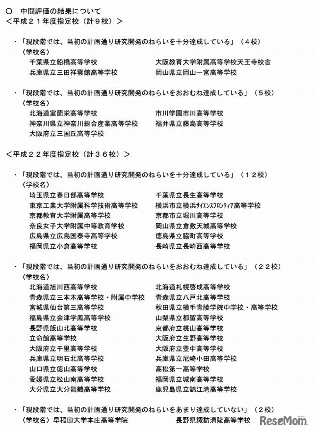
文部科学省は12月27日、スーパーサイエンスハイスクールの中間評価を発表した。千葉県立船橋高校や大阪教育大学附属高校など計16校が「計画通り研究開発のねらいを十分達成している」と評価された。
ノートルダム清心学園は2025年10月8日、岡山県倉敷市の清心中…
日本OECD共同研究プロジェクト「2040年の日本と教育をデザイ…
東進ハイスクール・東進衛星予備校などを運営するナガセは202…
愛知県教育委員会は2026年3月10日、2026年度(令和8年度)公…
Language