advertisement
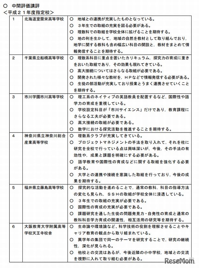
文部科学省は12月27日、スーパーサイエンスハイスクールの中間評価を発表した。千葉県立船橋高校や大阪教育大学附属高校など計16校が「計画通り研究開発のねらいを十分達成している」と評価された。
文部科学省は2026年3月25日、2026年度(令和8年度)のスーパ…
文部科学省は2026年4月20日、大使館推薦による2027年度「国費…
山梨県教育委員会は、県内の公立小学校に教諭として一定期間…
埼玉県教育委員会は2026年4月21日、2026年度(令和8年度)埼…
Language