advertisement
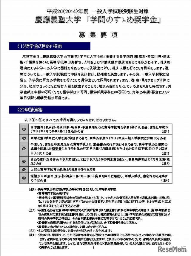
慶應義塾大学は6月18日、一般入学試験前予約・地域ブロック別採用給付奨学金「学問のすゝめ奨学金」の2014年度の募集要項を公開した。1都3県(東京都・神奈川県・埼玉県・千葉県)を除く、全国の高校生らを対象に107人の採用を予定している。
河合塾の大学入試情報サイト「Kei-Net」は6月24日、過去の入…
2026年度の私立大学一般入試がピークを迎えている。予備校等…
AFS日本協会は2026年3月16日より、2027年度(第74期)のAFS年…
増進会ホールディングスのグループ会社であるZ会は、2026年2…
東京都教育委員会は2026年2月21日、2026年度(令和8年度)東…
河合塾学園は2026年3月8日、ドルトンX学園高等学校の開校特別…
オルビスは、国際女性デー(3月8日)に先がけ、思春期の心と…
Language