advertisement
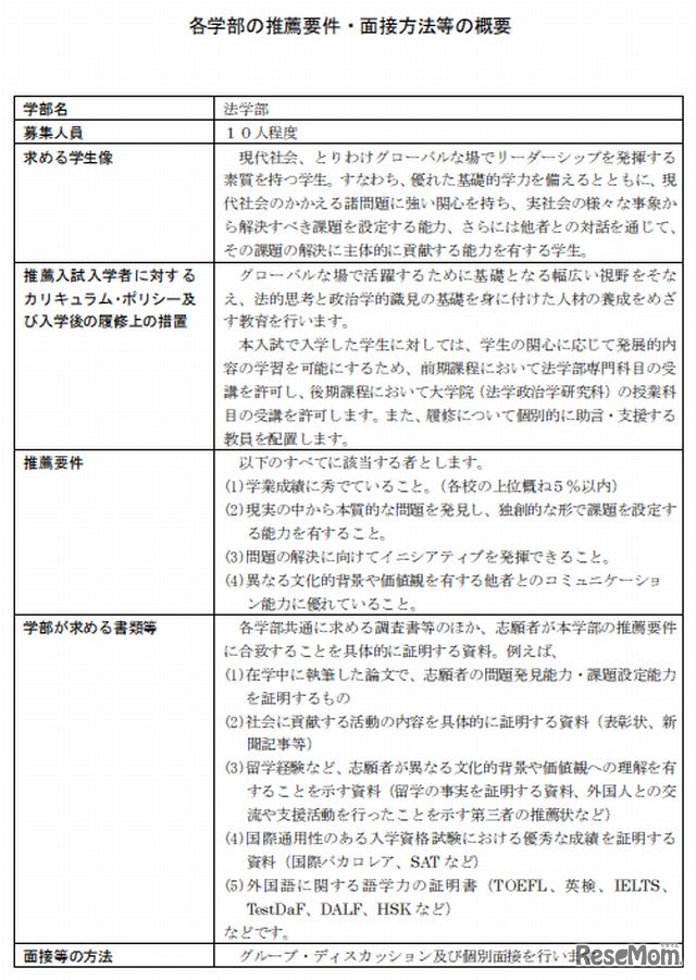
東京大学は1月29日、平成28年度より推薦入試を導入すると発表した。現在の後期日程の試験に替えて推薦入試を行う。募集人数は100人で、学校長が推薦できる人数は男女各1名。募集要項は平成27年7月ごろ公表予定。
河合塾マナビスは2026年2月14日、東大受験に特化した中高生向…
河合塾は2026年2月から4月にかけて、新高1生とその保護者を対…
2026年度(令和8年度)大学入学共通テスト(旧センター試験、…
大学入試センターは2026年1月21日、2026年度(令和8年度)大…
リスクモンスターは2025年12月26日、第11回「大学1・2年生が…
愛媛県教育委員会は2026年1月21日、2026年度(令和8年度)県…