advertisement
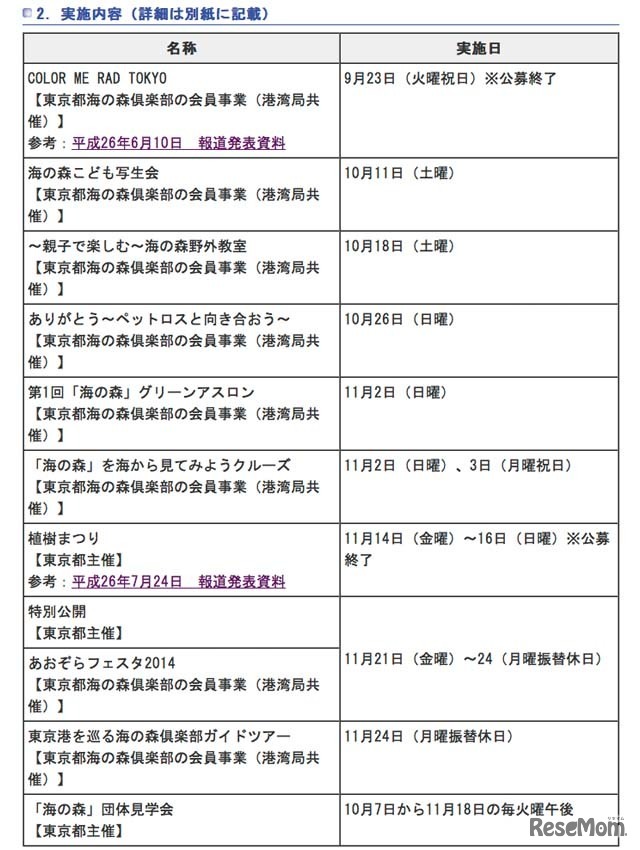
東京都は9月23日(火・祝)から11月24日(月・休)の期間、「平成26年秋の海の森まつり」を開催する。平成28年度の一部開園に向けて整備が進む、東京港の海の森で、子ども写生大会やグリーンアスロンなどのプログラムが実施される。
Crimson Education Japanは2026年1月18日、「海外進学EXPO 20…
JR東日本は2025年12月17日から2026年3月31日まで、タイアップ…
JR東日本水戸支社は2026年2月14日、子供連れ専用車両でアクア…
NEXERとschola+(スコラプラス)は2025年11月11日から11月25…
ベビーカレンダーは2025年12月9日、2025年に生まれた赤ちゃん…
2025年のクリスマスケーキ平均価格は前年比179円増の4,740円…
Yahoo!きっずは、子供たちの検索動向をまとめた「検索ランキ…
関西大学は2025年12月14日、千里山キャンパスにて地域と大学…