advertisement
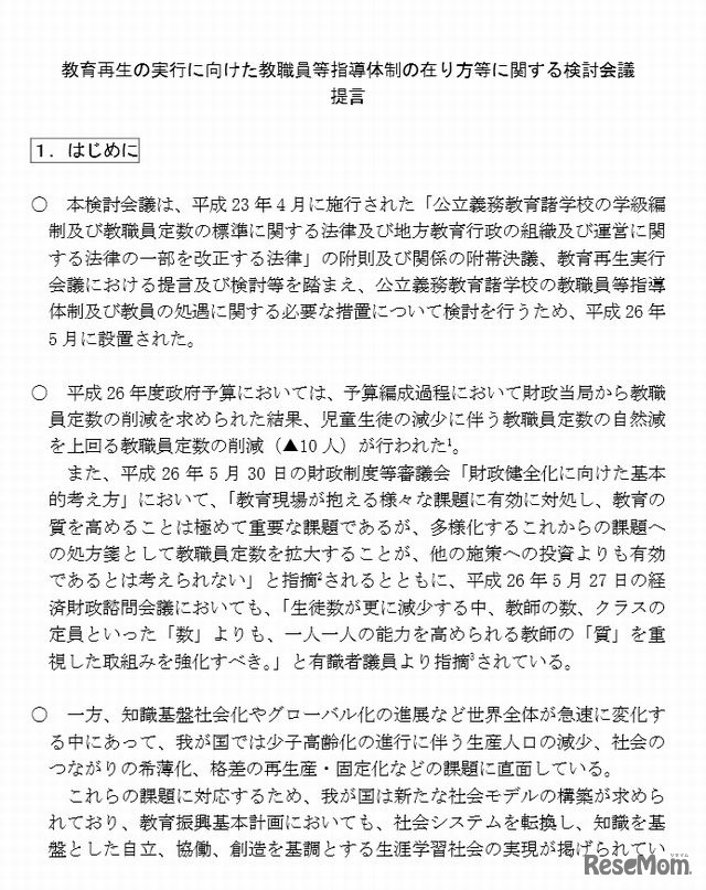
文部科学省は8月28日、「教育再生の実行に向けた教職員等指導体制の在り方等に関する検討会議」による提言を公表した。教育の質の向上、多忙な教職員の負担軽減などを背景に、教職員定数の計画的改善が不可欠であることに言及している。
ROBBO JAPANは2026年5月15日、国際プログラミングコンテスト…
国際ビジネスコミュニケーション協会(IIBC)は、国際機関で…
群馬県教育委員会は2026年5月1日、2027年度(令和9年度)群馬…
駿台予備学校は2026年5月14日、2027年度開設予定大学等につい…
神奈川県内のすべての公立高校が出展する「全公立展」が2026…
Language