advertisement
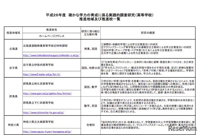
文部科学省は、教育委員会などの協力のもと、全国学力・学習状況調査や地域独自の調査を行い、学力定着に課題が見られた地域や学校に対する重点的・包括的な支援を行うことを発表。対象となる推進12高校をホームページにて公表した。
文部科学省は2026年4月20日、大使館推薦による2027年度「国費…
埼玉県教育委員会は2026年4月21日、2026年度(令和8年度)埼…
文部科学省は2025年9月30日、小学校6年生と中学校3年生を対象…
LUMSは2026年3月20日より、北九州空港旅客ターミナルビル内に…
先生の働き方改革を応援するラジオ風YouTube番組「TDXラジオ…
明光ネットワークジャパンは、2026年4月に私立高校へ入学した…
Global Innovator ACADEMYは2026年5月15日まで、実践型教育プ…
Language