advertisement
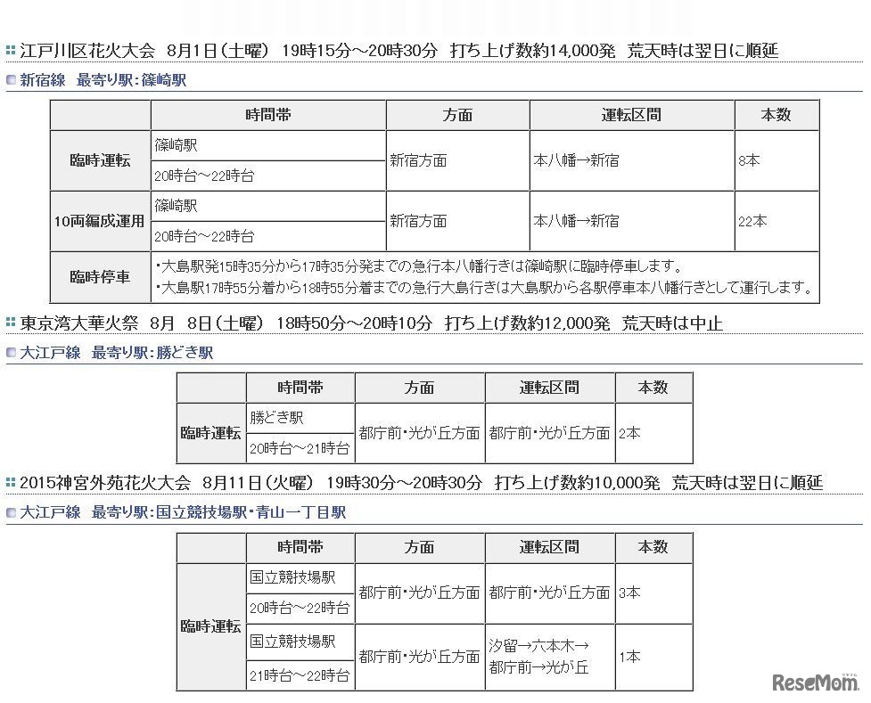
東京都交通局は6月30日、花火大会当日に混雑が予想されることから、都営地下鉄と日暮里・舎人ライナーで臨時列車を運行すると発表した。足立の花火や隅田川花火大会など6つの花火大会にあわせて、沿線の臨時列車の運行を実施する。
山田進太郎D&I財団は、中高生女子向けSTEM(理系)領域の…
特許庁は2025年8月6日と7日に、特許庁本庁舎で「社会課題と向…
2025年の夏休みに子供とお出かけの予定がある、または検討し…
痴漢抑止活動センターは、電車・バスなど公共交通機関で発生…
大東建託は2026年1月21日、「子育て世帯の街の住みここちラン…
「第7回Minecraftカップ まちづくり部門 全国大会・表彰式」…
大学入試センターは2026年1月21日、2026年度(令和8年度)大…