advertisement
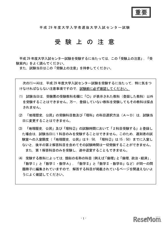
大学入試センターは、平成29年度大学入試センター試験の「受験上の注意点」をWebサイトに掲載した。そのほか、「試験問題冊子の注意事項等について」「解答科目欄の不適切なマーク例」についても記載している。
河合塾の大学入試情報サイト「Kei-Net」は2017年12月22日、「…
早稲田大学が運営する早稲田大学歴史館は、2026年3月16日に常…
聖マリアンナ医科大学は2020年12月10日、2015年度(平成27年…
旺文社教育情報センターは2026年2月27日、ビジュアルデータ分…
聖心女子大学は2026年4月1日、2027年度(令和9年度)入試から…
大学通信は2026年3月、大学合格者の高校別ランキングを公表し…
日本天文学オリンピック委員会は2026年3月14日、第5回日本天…
Language