advertisement
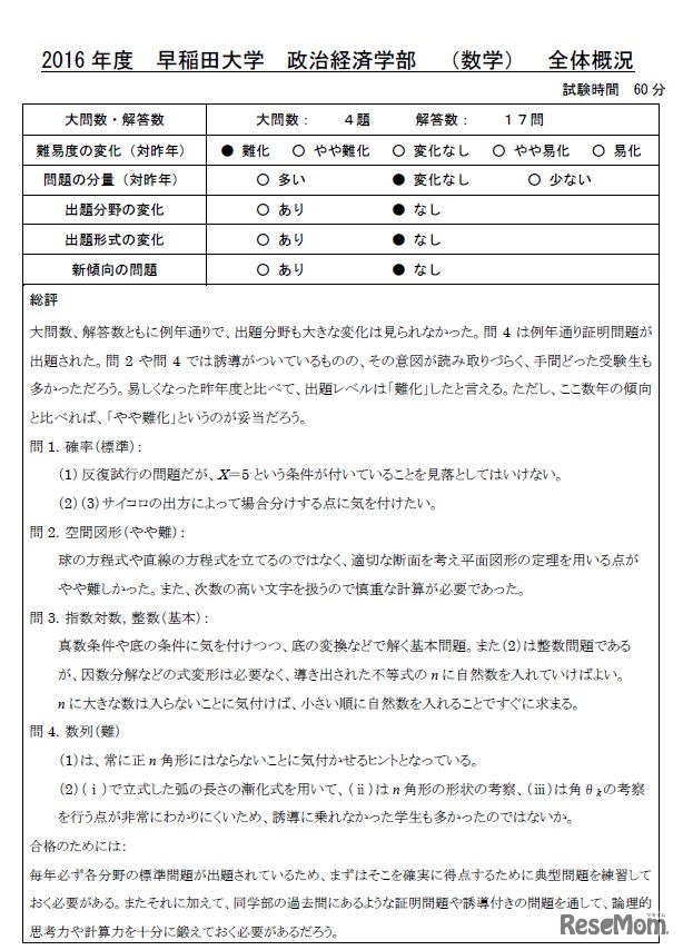
城南予備校は、2月12日から行われる早稲田大学と慶應義塾大学の入試に伴い、特設サイト「早慶大入試速報」を開設した。早慶の13学部について入試問題、解答、全体概況を順次掲載していくもので、自己採点や自習に活用してもらいたいという。
聖マリアンナ医科大学は2020年12月10日、2015年度(平成27年…
明光ネットワークジャパンは2024年4月1日、りんご塾と城南進学…
東京六大学野球2026年春季リーグ戦は2026年5月17日、明治大学…
慶應義塾大学は2026年5月15日、総合政策学部および環境情報学…
静岡県教育委員会は2026年5月11日、中学3年生を対象とした公…
artTunesは、次世代海洋サミット「Blue-Shrimp Summit.」をCE…
Language