advertisement
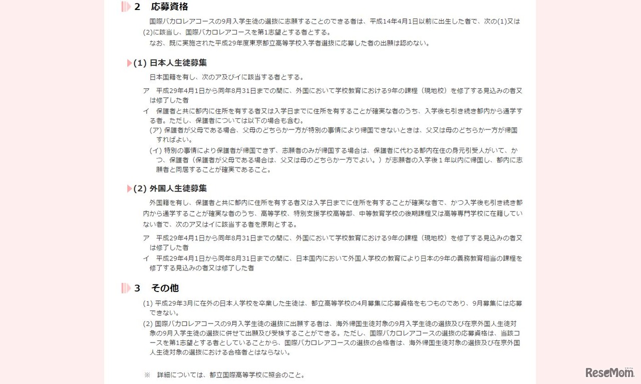
東京都教育委員会は5月26日、平成29年度の東京都立高校の9月入学生徒を募集すると発表した。対象は海外帰国生徒・在京外国人生徒および、国際バカロレアコース入学者選抜希望者。受付期間は6月30日午前9時から午後3時までと、7月3日午前9時から正午まで。
平成29年度(2017年度)新潟県立高等学校一般入学者選抜学力…
神奈川県教育委員会は2026年2月25日、2026年(令和8年)4月1…
東京都教育委員会は2026年3月23日、2026年度(令和8年度)都…
2026年春に文化祭や運動会を実施する、首都圏と関西の難関私…
相模女子大学は2026年4月、学芸学部に「国際コミュニケーショ…
森ビルが運営する六本木ヒルズ展望台 東京シティビューは、人…
代々木ゼミナールは2026年4月4日、2026年度の私立大学一般入…
Language