advertisement

H29年度都立高、帰国生・国際バカロレア9月入学生徒募集6/30-7/3 2枚目の写真・画像

 東京都教育委員会は5月26日、平成29年度の東京都立高校の9月入学生徒を募集すると発表した。対象は海外帰国生徒・在京外国人生徒および、国際バカロレアコース入学者選抜希望者。受付期間は6月30日午前9時から午後3時までと、7月3日午前9時から正午まで。

教育・受験 中学生
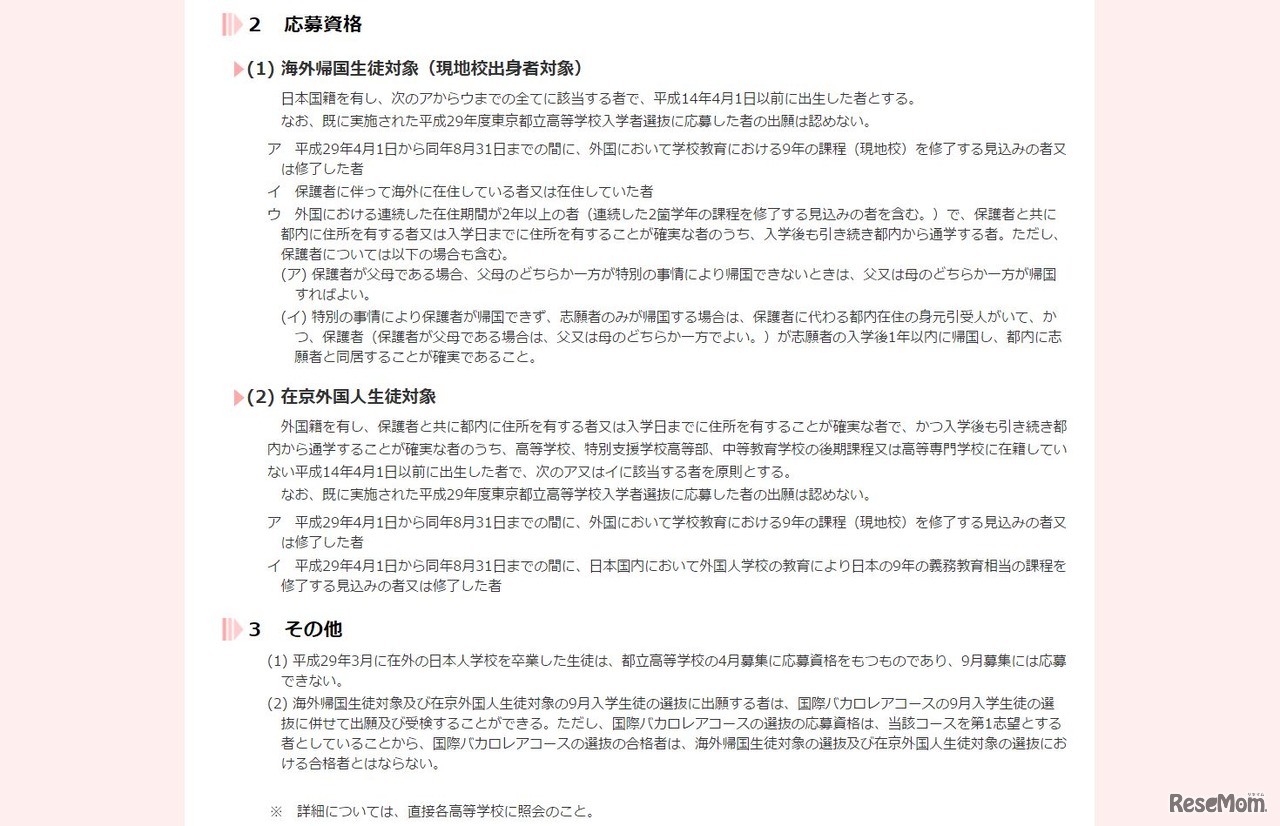
平成29年度 東京都立高等学校 9月入学生徒募集(海外帰国生徒・在京外国人生徒対象) 応募資格
平成29年度 東京都立高等学校 9月入学生徒募集(海外帰国生徒・在京外国人生徒対象) 応募資格

編集部おすすめの記事

特集

page top